Welcome To the Hoffman Amplifiers Forum

December 06, 2025, 11:42:29 pm
guest image
Welcome, Guest. Please login or register.
-User Name
-Password



Hoffman Amps Forum image Author Topic: Repairing a Bogner Alchemist - Am I on the Right Track?  (Read 11967 times)

0 Members and 1 Guest are viewing this topic.

Offline Pick-n-Strum

  • Level 1
  • *
  • Posts: 25
  • I love Tube amps
Hoffman Amps Forum image
Repairing a Bogner Alchemist - Am I on the Right Track?
« on: March 26, 2021, 03:55:14 pm »
Long story short, I've built a few amps and have been buying broken amps to troubleshoot and try my hand at repairing.

I picked up a Bogner Alchemist recently - Although my gut instinct was to pass on this since it has onboard digital effects, I was purchasing a '66 Showman and he basically threw this into the deal.  Schematic here for reference:

https://el34world.com/charts/Schematics/Files/_miscellaneous/Line_6_alchemist_sm.pdf

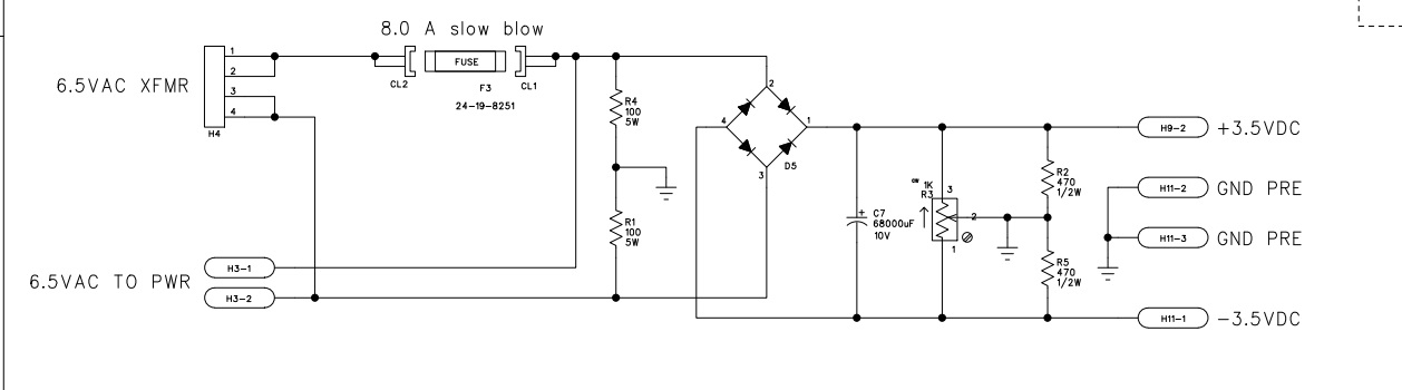
I had read on a couple of threads on other sites that the bridge rectifier, D5, commonly burns out.  I'm pretty sure, but not certain, that this is the heater voltage for the preamp tubes.  For some reason, they are running on DC.

For reference, I have linked an attachment of this specific section of the schematic (located on page 37 in the above link):




I did turn the amp on initially and saw that the the power tubes were glowing but not the preamp tubes.

Upon opening the amp, D5 was very clearly overheated.  It was so bad that upon removal, the negative-lead solder pad had melted into the board.  So I got a new rectifier with a slightly higher current rating and added a heat sink. 

I proceeded to solder the 3 pins into their pads and added a jumper wire to the 4th pin which is the negative pin of the bridge rectifier.  Here is where I went wrong - I accidentally soldered the other end of the jumper to the negative side of C7 instead of the positive side.  I didn't realize until after attempting to power the amp and nothing glowed, not even the power tubes this time. 

I then took another look at the schematic and realized my error.  I switched the jumper wire over to the positive end of C7.  At this point I probably should've ran it into a light bulb limiter, but I was so certain this was the issue.

I go to power up the amp and the 8 amp fuse blew immediately. 

Now I'm kind of at a loss as to whether I caused a new short by attaching the negative end of D5 to the negative end of C7 (instead of positive end), or if there was something else already shorted that somehow caused the old bridge rectifier to burnout before the 8 amp fuse. 

My thoughts are, the issue is somewhere within this smaller rectified section and / or within the heater section of the preamp tubes.  I did test the preamp tubes for shorts and didn't find any. 

When my new 8 amp fuses arrive, my plan of attack will be to use a light bulb limiter and remove all tubes.  From there, I suppose I'll check voltages in the area of the burnt out rectifier.  The resistors in the attached schematic seem to look and test fine.  Unfortunately I can't test C7 as my meter only goes to 1000uF for capacitance and that bad boy is a whopping 68,000uF! 

Anyways, thought I'd see if you guys had any other recommendations and / or confirm that I'm on the right path here.



« Last Edit: March 26, 2021, 08:10:13 pm by Pick-n-Strum »

Offline thetragichero

  • Level 3
  • ***
  • Posts: 582
Hoffman Amps Forum image
Re: Repairing a Bogner Alchemist - Am I on the Right Track?
« Reply #1 on: March 26, 2021, 08:53:54 pm »
can you temporarily connect the preamp tube heaters to ac to see if the amp otherwise works without the dc heaters? might give ya more to troubleshoot in the meantime
always mind your pinouts and polarities!
you might wish to use the type of rectifier bridges that have solder lugs and can be bolted to the chassis. use the AC lugs (usually marked with a ~) as a tie point for the filament taps and links to the power tube heaters. then run the + to the + end of the electro cap and the - end to the - end of the cap. 20A rectifier bridges can be had dirt cheap... about a buck off tayda?

Offline PRR

  • Level 5
  • *******
  • Posts: 17082
  • Maine USA
Hoffman Amps Forum image
Re: Repairing a Bogner Alchemist - Am I on the Right Track?
« Reply #2 on: March 26, 2021, 09:55:08 pm »
Any amp that needs a 256 page service manual-- straight in the dumpster!!

> D5 was very clearly overheated.... a new rectifier with a slightly higher current rating and added a heat sink.

Don't be shy. Current rating is now cheap. And for most of a century designers have mis-guessed rectifier stress leading to failures not-too-long after warranty expiration. It is conservative and often *affordable* to design for 3X the *winding* current rating. For more fun, the preamp DC and power amp AC heat are on the same winding. 4*1.6A= 6.4A of AC load, 5*0.3A*1.8= 2.7A for preamp, this is over 9 Amps of winding. Times three is 27 Amps. Start with a 25A part-filter but watch for deals at 35A and 50A.

And yes, heat this hot can't be shed by an epoxy box. This should go on chassis. (Or heatsink that won't break loose on the road-trip.)

Offline thetragichero

  • Level 3
  • ***
  • Posts: 582
Hoffman Amps Forum image
Re: Repairing a Bogner Alchemist - Am I on the Right Track?
« Reply #3 on: March 26, 2021, 10:27:37 pm »
this is what i was talking about. you'll just have to find more stuff to buy to meet the minimum order threshold (seven bucks? not a lot) and wait two weeks to get it: https://www.taydaelectronics.com/diodes/bridge-rectifier/single-phase-bridge-rectifier-mic-35a-1000v.html

Offline PRR

  • Level 5
  • *******
  • Posts: 17082
  • Maine USA
Hoffman Amps Forum image
Re: Repairing a Bogner Alchemist - Am I on the Right Track?
« Reply #4 on: March 26, 2021, 10:42:11 pm »
> this is what i was talking about

Suitable part. Good price. (4 million available??)

This may not be the weekend to order stuff from around the globe, what with that mega-ship stuck in the Suez canal.

That catalog-grab I posted was just for inspiration. In normal times Mouser or DigiKey, little difference. This week, Mouser is still recovering from a storm at their main operation, and everybody is saying they are slow.

Offline astronomicum

  • Level 2
  • **
  • Posts: 174
Hoffman Amps Forum image
Re: Repairing a Bogner Alchemist - Am I on the Right Track?
« Reply #5 on: March 27, 2021, 07:23:23 am »
I did turn the amp on initially and saw that the the power tubes were glowing but not the preamp tubes.

I didn't realize until after attempting to power the amp and nothing glowed, not even the power tubes this time. 

My thoughts are, the issue is somewhere within this smaller rectified section and / or within the heater section of the preamp tubes.  I did test the preamp tubes for shorts and didn't find any.

Since your power tube heaters appeared to be working originally while your preamp tubes were not, and now that your power supply is out and nothing works, this would point to the original problem being in the preamp section as you where thinking. Your problem most likely is not a dead short but an unusually low resistance in the preamp heater circuit causing additional current which resulted in your rectifier overheating. I would suggest you measure the resistance of the heaters of your preamp tubes (across the pins with the tubes removed) and see if you can spot one with a lower resistance than the others. Start with the preamp tube that was not not working when you originally powered up the amp that is closest to the power supply. If nothing is apparent there, with all the tubes removed, measure the resistance across the power supply feeds at each socket starting with the last tube in the heater circuit and work your way back to the power supply. With all the tubes removed, the resistance at every socket should be nearly equal. If the resistance changes at any socket, investigate for issues in that area.

Offline Pick-n-Strum

  • Level 1
  • *
  • Posts: 25
  • I love Tube amps
Hoffman Amps Forum image
Re: Repairing a Bogner Alchemist - Am I on the Right Track?
« Reply #6 on: March 27, 2021, 03:46:50 pm »
You guys are awesome!  Thanks for the responses!

you might wish to use the type of rectifier bridges that have solder lugs and can be bolted to the chassis. use the AC lugs (usually marked with a ~) as a tie point for the filament taps and links to the power tube heaters. then run the + to the + end of the electro cap and the - end to the - end of the cap. 20A rectifier bridges can be had dirt cheap... about a buck off tayda?

Lesson learned on the polarity!  I had new fuses scheduled to be delivered today but realized too late that they were fast acting - Doh!  I have the slow blows scheduled to be delivered Tuesday.  It will probably easiest for me to just wait for those to as I do have anything rigged up.

Thanks for your suggestion on the chassis bolted rectifier - didn't know those existed!  I'll grab one from Tayda.  I'm a big Tayda fan and actually have a few other items on the list so I'll have no problem hitting $7.

Any amp that needs a 256 page service manual-- straight in the dumpster!!

> D5 was very clearly overheated.... a new rectifier with a slightly higher current rating and added a heat sink.

Don't be shy. Current rating is now cheap. And for most of a century designers have mis-guessed rectifier stress leading to failures not-too-long after warranty expiration. It is conservative and often *affordable* to design for 3X the *winding* current rating. For more fun, the preamp DC and power amp AC heat are on the same winding. 4*1.6A= 6.4A of AC load, 5*0.3A*1.8= 2.7A for preamp, this is over 9 Amps of winding. Times three is 27 Amps. Start with a 25A part-filter but watch for deals at 35A and 50A.

Completely agree that the manual is ridiculous - the inside of the amp with all it's parts matches the intensity of the manual!

Will do on the higher current rating for the rectifier - thanks for explaining that out!  I like to know the why's so your responses were greatly appreciated.

Since your power tube heaters appeared to be working originally while your preamp tubes were not, and now that your power supply is out and nothing works, this would point to the original problem being in the preamp section as you where thinking. Your problem most likely is not a dead short but an unusually low resistance in the preamp heater circuit causing additional current which resulted in your rectifier overheating. I would suggest you measure the resistance of the heaters of your preamp tubes (across the pins with the tubes removed) and see if you can spot one with a lower resistance than the others. Start with the preamp tube that was not not working when you originally powered up the amp that is closest to the power supply. If nothing is apparent there, with all the tubes removed, measure the resistance across the power supply feeds at each socket starting with the last tube in the heater circuit and work your way back to the power supply. With all the tubes removed, the resistance at every socket should be nearly equal. If the resistance changes at any socket, investigate for issues in that area.

Thanks for the troubleshooting tips - glad I'm mostly on the right track.  Another lesson learned:  I didn't mark the preamp tubes as I pulled them out so I have no idea which slot they were in.  But I did check resistances between heaters.  I had four JJ 12ax7's and one generic ("made in China") 12ax7; here is what I got for readings:

All four JJ 12ax7's
6.3 ohms - pin 4 to 9
6.3 ohms - pin 5 to 9
12.6 ohms - pin 4 to 5

Generic 12ax7
5.0 ohms - pin 4 to 9
5.0 ohms - pin 5 to 9
10 ohms - pin 4 to 5

Is the difference on the generic 12ax7 significant enough to cause the increase in current?

I'll also be going threw your additional troubleshooting tips but thought I'd post an update first.

Also, for what it's worth, I have ordered parts from Mouser, Digikey, and Tayda in the last month.  Tayda took about 2-weeks total to get to my house.  Mouser took 5-days to ship which I thought was reasonable in current times.  Digikey had my order on hold for 10-days so I decided to cancel it - they seem to be having significant issues right now which kind of sucks because they are local to me - I usually get 1st class mail from them in a day or two.

Offline astronomicum

  • Level 2
  • **
  • Posts: 174
Hoffman Amps Forum image
Re: Repairing a Bogner Alchemist - Am I on the Right Track?
« Reply #7 on: March 28, 2021, 07:01:48 am »
Is the difference on the generic 12ax7 significant enough to cause the increase in current?

The generic tubes would likely draw more current, however the difference would not be significant. Keep in mind that the your measuements are of a cold element and the resistance will increase as it heats to operating temperature.

Offline Pick-n-Strum

  • Level 1
  • *
  • Posts: 25
  • I love Tube amps
Hoffman Amps Forum image
Re: Repairing a Bogner Alchemist - Am I on the Right Track?
« Reply #8 on: March 28, 2021, 11:58:47 am »
Is the difference on the generic 12ax7 significant enough to cause the increase in current?

The generic tubes would likely draw more current, however the difference would not be significant. Keep in mind that the your measuements are of a cold element and the resistance will increase as it heats to operating temperature.

Got it. I have a tube tester but my shorts bulb blew during testing -maybe a sign...

I did also check the sockets and they are very consistent. 53 ohms from 4&5 to 9.

Guess I'm down to waiting for the fuse and then testing voltages with the bulb limiter.  Also have more bulbs on the way for my tester so maybe that will give more insight.

If anyone thinks I should check something in the meantime, let me know.

Offline astronomicum

  • Level 2
  • **
  • Posts: 174
Hoffman Amps Forum image
Re: Repairing a Bogner Alchemist - Am I on the Right Track?
« Reply #9 on: March 29, 2021, 08:06:24 am »
I did also check the sockets and they are very consistent. 53 ohms from 4&5 to 9.

Was you new rectifier in place when you took these readings?

Offline Pick-n-Strum

  • Level 1
  • *
  • Posts: 25
  • I love Tube amps
Hoffman Amps Forum image
Re: Repairing a Bogner Alchemist - Am I on the Right Track?
« Reply #10 on: March 29, 2021, 08:57:25 am »
I did also check the sockets and they are very consistent. 53 ohms from 4&5 to 9.

Was you new rectifier in place when you took these readings?

Yes it was - new rectifier was in, amp was off, tubes were out.

Offline astronomicum

  • Level 2
  • **
  • Posts: 174
Hoffman Amps Forum image
Re: Repairing a Bogner Alchemist - Am I on the Right Track?
« Reply #11 on: March 29, 2021, 01:36:40 pm »
 :think1: The resistances across the bridge and capacitor should be very high, leaving the two 490R resistors and the 1K potentiometer across the supply as the paths of least resistance. I would expect to see a resistance of about 500R. What are the resistances from each side of the supply to ground?

Offline Pick-n-Strum

  • Level 1
  • *
  • Posts: 25
  • I love Tube amps
Hoffman Amps Forum image
Re: Repairing a Bogner Alchemist - Am I on the Right Track?
« Reply #12 on: March 29, 2021, 07:28:26 pm »
:think1: The resistances across the bridge and capacitor should be very high, leaving the two 490R resistors and the 1K potentiometer across the supply as the paths of least resistance. I would expect to see a resistance of about 500R. What are the resistances from each side of the supply to ground?

Alright - some updates:


Amp off Tubes Out
-When measuring each side of the heater transformer to ground, I'm getting 100 ohms which seems to make sense since each side is going across a 100 ohm resistor, right?

-When measuring resistance from the positive side of the bridge to the negative side, I'm getting full continuity (like 0.2 ohms). 

-When measuring across R2 and R5 (470 ohm resistors) I'm getting like 124 ohms.

Amp on Plugged into a light bulb limiter
-First attempt to turn on and the 8 amp fuse blew again.  Figured it was my 150w bulb.

-Changed to 75w bulb in the limiter.  Very dim glow from the bulb.  I measured 6.5 VAC from transformer to ground. 

-I measured all points of the bridge rectifier on DC and they all read 0 VDC.

-Just to be sure, I measured from pins 4&5 to 9 on the sockets and they all read 0 VDC



So, at this point it seems pretty obvious that I probably blew the bridge rectifier when I accidentally swapped the negative side of it onto the negative side of C7.  I'm going to be changing that guy with a beefed up one, as recommended above anyways.

Anything else I should check at this point?  Any reason not to change out the bridge rectifier yet?

Offline astronomicum

  • Level 2
  • **
  • Posts: 174
Hoffman Amps Forum image
Re: Repairing a Bogner Alchemist - Am I on the Right Track?
« Reply #13 on: March 29, 2021, 07:58:38 pm »
I had thought you were going to change it based on earlier posts. Yes. Change the rectifier.

Offline Pick-n-Strum

  • Level 1
  • *
  • Posts: 25
  • I love Tube amps
Hoffman Amps Forum image
Re: Repairing a Bogner Alchemist - Am I on the Right Track?
« Reply #14 on: March 30, 2021, 08:56:17 am »
Apologies - didn't mean to lead you on.  I have had a beefier rectifier ordered - should be here Thursday and I will update you all. 

Offline astronomicum

  • Level 2
  • **
  • Posts: 174
Hoffman Amps Forum image
Re: Repairing a Bogner Alchemist - Am I on the Right Track?
« Reply #15 on: March 31, 2021, 08:36:04 am »
No issue  :icon_biggrin:

Offline Pick-n-Strum

  • Level 1
  • *
  • Posts: 25
  • I love Tube amps
Hoffman Amps Forum image
Re: Repairing a Bogner Alchemist - Am I on the Right Track?
« Reply #16 on: April 01, 2021, 12:17:39 pm »
Update for you all - the beefier rectifier seems to have solved the issue.  I've tested it up to the point of having preamp tubes installed.  No shorts and all the front lights come on, which is the first time I've seen them since getting the amp.

Now, prior to installing power tubes and speaker, I'd like to bolt down the rectifier itself.  Unfortunately there is not a lot of room.  The ideal spot from an ease and cleanliness standpoint is to bolt it down along the inner back wall of the chassis.  My only fear with that is that the screw head holding the rectifier down will be exposed on the back of the chassis, is there any danger with this.  It seems obvious that the case of the rectifier is not connected to anything electrically so having the screw head exposed on the back of the amp is a non-issue.  I'm just double-checking because I don't plan on keeping the amp.  I plan on selling it - and of course disclosing the fact that the rectifier has been replaced. 

My other option is to bolt on the inner side wall - this will require some creative wire management as the side wall has about 15 wires in that area and I obviously need to make sure nothing is too close to the body of the rectifier...

Thoughts?


EDIT:  I ended up re-routing the wires so that the screw head comes out the side of the chassis.  I'm just more comfortable doing it this way and I was able to give the wires a lot of space.

 
« Last Edit: April 01, 2021, 12:38:59 pm by Pick-n-Strum »

Offline Pick-n-Strum

  • Level 1
  • *
  • Posts: 25
  • I love Tube amps
Hoffman Amps Forum image
Re: Repairing a Bogner Alchemist - Am I on the Right Track?
« Reply #17 on: April 01, 2021, 07:34:53 pm »
Wanted to give an update.  The amp worked great after replacing the bridge rectifier.  I got it back in the cabinet and decided to do a lengthy test run.  Sure enough after about 30 minutes or so, the switches stop working properly.  Basically, the channel switching is delayed - it takes like 10 seconds to switch like the relay is not getting enough voltage to make the switch immediately.  The other issue that happens at the same time is the digital effects (reverb and delay) come in and out depending on the channel.

I pulled the chassis back out and realized I forgot to bias the amp.  So I ended up biasing it to recommended specs and checked the amp again with the chassis outside of the cabinet.  I left it fully on and played it on and off for an hour with no issues.  I was excited that the bias seemed to help so I threw the chassis back in the cab and let it cool off for a couple hours.

I just went to test it again and I'm having the same issue as before.  It works flawlessly including all the switching and effects.  Then after about 30 minutes the channel switching function is delayed (takes like 10 seconds) and the digital effects come in and out randomly.   :BangHead:

I've searched a couple threads on this forum and Line 6 - Line 6 indicates that the amp is very sensitive to voltage and that only the original Ruby tubes should be used, which seems odd to me.  While the chassis was out, I checked voltage at the new diode that supplies heater DC and also checked the other diode that I believe supplies some of the digital effects and relay DC.  Both were right on. 

Again the issue only happens after a decent length of time and coincidentally has only happened with the chassis in the cabinet (oddly enough).  Any thoughts on where I should check?  I'll probably check out the caps in the power supply area again and as recommended at the end of this thread:  https://el34world.com/Forum/index.php?topic=24434.0.  I have an ESR meter scheduled to arrive tomorrow which may get a good workout.

Any other tips are appreciated - also thanks to everyone (especially astronomicum) for helping me get it to a point where it is "working."

I wanted to add that I'm only using the switches on the front which are also relay-based.  The only other factor when the chassis was out vs. in the cabinet is that I had it hooked up to a different speaker when it was out.  Thought I'd mention that.
« Last Edit: April 01, 2021, 08:10:42 pm by Pick-n-Strum »

Offline astronomicum

  • Level 2
  • **
  • Posts: 174
Hoffman Amps Forum image
Re: Repairing a Bogner Alchemist - Am I on the Right Track?
« Reply #18 on: April 02, 2021, 09:23:01 am »
I had worked on a couple of Spider Valve HD-100s with digital front end issues. One front end was completely dead while the other was intermittant. At that time, some research had some folks indicating that the main CPU was prone to overheating. Some had claimed to correcting the issue with a heat sink or fan. The issue you describe sounds like it could be related to heat. One tool that I have found very useful is an infrared temperature probe in looking for parts that are overheating. You can always try disconnecting and reconnecting the interconnecting cables to rule out an intermitant connection. Can't be much help tracing the problem if it is in the front end. There is always swapping out the CPU board if they are still available but that may be beyond what you are willing to try without knowing exactly what the problem is.

Offline Pick-n-Strum

  • Level 1
  • *
  • Posts: 25
  • I love Tube amps
Hoffman Amps Forum image
Re: Repairing a Bogner Alchemist - Am I on the Right Track?
« Reply #19 on: April 10, 2021, 10:05:15 am »
I had worked on a couple of Spider Valve HD-100s with digital front end issues. One front end was completely dead while the other was intermittant. At that time, some research had some folks indicating that the main CPU was prone to overheating. Some had claimed to correcting the issue with a heat sink or fan. The issue you describe sounds like it could be related to heat. One tool that I have found very useful is an infrared temperature probe in looking for parts that are overheating. You can always try disconnecting and reconnecting the interconnecting cables to rule out an intermitant connection. Can't be much help tracing the problem if it is in the front end. There is always swapping out the CPU board if they are still available but that may be beyond what you are willing to try without knowing exactly what the problem is.

Sorry for the late response! I got sucked into some other projects.

This is a fantastic suggestion and I'm willing to try it out. I noticed a few voltage regulators in that area that look like they probably could've used some heat sinks. I'm definitely going to check those.

Any recommendations on what infrared temp probe I should get. Not looking to break the bank of course but obviously would want one that works decently well. I'm seeing quite a few "non-human" infrared temp probes around $20 on Amazon. Anything special I should be looking at?


Offline astronomicum

  • Level 2
  • **
  • Posts: 174
Hoffman Amps Forum image
Re: Repairing a Bogner Alchemist - Am I on the Right Track?
« Reply #20 on: April 11, 2021, 10:17:07 am »
Any recommendations on what infrared temp probe I should get.

I use a Fluke 80T-IR. I picked mine up used for $30. You should be looking for something that can measure a fairly small area to ensure you can measure small component temperatures. I find it a great way to initially spot potentially underated components.

Offline Pick-n-Strum

  • Level 1
  • *
  • Posts: 25
  • I love Tube amps
Hoffman Amps Forum image
Re: Repairing a Bogner Alchemist - Am I on the Right Track?
« Reply #21 on: April 11, 2021, 01:41:43 pm »
Any recommendations on what infrared temp probe I should get.

I use a Fluke 80T-IR. I picked mine up used for $30. You should be looking for something that can measure a fairly small area to ensure you can measure small component temperatures. I find it a great way to initially spot potentially underated components.

Oh nice - yeah I see they're going for around $30 with shipping on ebay.  I realized after checking that out that my meter came with a temperature probe.  Although it's not infrared, I'm wondering if it will do the trick:



If not, I'm definitely going to pick up the fluke you mentioned.  I assume I'm looking for any temp that seems ridiculously high compared to other components?  What sort of temps am I looking for?  Thanks for answering all of my questions by the way!   :worthy1:


Offline astronomicum

  • Level 2
  • **
  • Posts: 174
Hoffman Amps Forum image
Re: Repairing a Bogner Alchemist - Am I on the Right Track?
« Reply #22 on: April 12, 2021, 07:39:11 am »
You can always try disconnecting and reconnecting the interconnecting cables to rule out an intermittent connection. Can't be much help tracing the problem if it is in the front end. There is always swapping out the CPU board if they are still available but that may be beyond what you are willing to try without knowing exactly what the problem is.
Your temperature probe is a thermocouple that needs to be in contact with the part and would it be very dangerous to be probing your amp with a wire thermocouple. It would not give you good readings anyway. As I mentioned earlier, I can't be much help tracing your problem in the front end.

Offline Nicale19

  • Level 1
  • *
  • Posts: 29
  • I love Tube amps
Hoffman Amps Forum image
Re: Repairing a Bogner Alchemist - Am I on the Right Track?
« Reply #23 on: August 17, 2024, 07:46:59 am »
Nessuno
Any news?

 


Choose a link from the
Hoffman Amplifiers parts catalog
Mobile Device
Catalog Link
Yard Sale
Discontinued
Misc. Hardware
What's New Board Building
 Parts
Amp trim
Handles
Lamps
Diodes
Hoffman Turret
 Boards
Channel
Switching
Resistors Fender Eyelet
 Boards
Screws/Nuts
Washers
Jacks/Plugs
Connectors
Misc Eyelet
Boards
Tools
Capacitors Custom Boards
Tubes
Valves
Pots
Knobs
Fuses/Cords Chassis
Tube
Sockets
Switches Wire
Cable


Handy Links
Tube Amp Library
Tube Amp
Schematics library
Design a custom Eyelet or
Turret Board
DIY Layout Creator
File analyzer program
DIY Layout Creator
File library
Transformer Wiring
Diagrams
Hoffmanamps
Facebook page
Hoffman Amplifiers
Discount Program