Long story short, I've built a few amps and have been buying broken amps to troubleshoot and try my hand at repairing.
I picked up a Bogner Alchemist recently - Although my gut instinct was to pass on this since it has onboard digital effects, I was purchasing a '66 Showman and he basically threw this into the deal. Schematic here for reference:
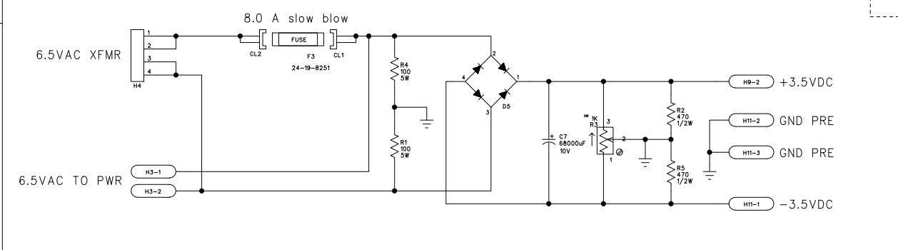
https://el34world.com/charts/Schematics/Files/_miscellaneous/Line_6_alchemist_sm.pdf I had read on a couple of threads on other sites that the bridge rectifier, D5, commonly burns out. I'm pretty sure, but not certain, that this is the heater voltage for the preamp tubes. For some reason, they are running on DC.
For reference, I have linked an attachment of this specific section of the schematic (located on page 37 in the above link):

I did turn the amp on initially and saw that the the power tubes were glowing but not the preamp tubes.
Upon opening the amp, D5 was very clearly overheated. It was so bad that upon removal, the negative-lead solder pad had melted into the board. So I got a new rectifier with a slightly higher current rating and added a heat sink.
I proceeded to solder the 3 pins into their pads and added a jumper wire to the 4th pin which is the negative pin of the bridge rectifier. Here is where I went wrong - I accidentally soldered the other end of the jumper to the negative side of C7 instead of the positive side. I didn't realize until after attempting to power the amp and nothing glowed, not even the power tubes this time.
I then took another look at the schematic and realized my error. I switched the jumper wire over to the positive end of C7. At this point I probably should've ran it into a light bulb limiter, but I was so certain this was the issue.
I go to power up the amp and the 8 amp fuse blew immediately.
Now I'm kind of at a loss as to whether I caused a new short by attaching the negative end of D5 to the negative end of C7 (instead of positive end), or if there was something else already shorted that somehow caused the old bridge rectifier to burnout before the 8 amp fuse.
My thoughts are, the issue is somewhere within this smaller rectified section and / or within the heater section of the preamp tubes. I did test the preamp tubes for shorts and didn't find any.
When my new 8 amp fuses arrive, my plan of attack will be to use a light bulb limiter and remove all tubes. From there, I suppose I'll check voltages in the area of the burnt out rectifier. The resistors in the attached schematic seem to look and test fine. Unfortunately I can't test C7 as my meter only goes to 1000uF for capacitance and that bad boy is a whopping 68,000uF!
Anyways, thought I'd see if you guys had any other recommendations and / or confirm that I'm on the right path here.