Welcome To the Hoffman Amplifiers Forum

December 09, 2025, 04:49:58 am
guest image
Welcome, Guest. Please login or register.
-User Name
-Password



Hoffman Amps Forum image Author Topic: Help with Mercury Vapor Rectification on Hoffman Stout  (Read 5875 times)

0 Members and 1 Guest are viewing this topic.

Offline Zarrir

  • Level 1
  • *
  • Posts: 64
  • Why not an EVH 5150 III?
Hoffman Amps Forum image
Help with Mercury Vapor Rectification on Hoffman Stout
« on: November 08, 2016, 08:02:18 pm »
I have a couple of 816 tubes laying around and i would like to build my next Stout using them instead of the 5Y3. I swear i tried to study the Radiotron Designer's Handbook but found it to be too complicated for my age. What i came up with from the book though was that the B+ voltage of mercury vapor rectifiers, before filtering, can be calculated as 0.9 x AC input voltage - voltage drop.   So if i use the same power transformer with 300 VAC and assuming a voltage drop of 10V, would that mean 260VDC at B+ ?  The 5Y3 rectification provides 354VDC at that point. Further, i would like to keep the rest of the circuit exactly the same and only change the input AC voltage. By my calculations, that would mean a power transformer with 400VAC instead of 300VAC. Am i missing something or everything?

Offline PRR

  • Level 5
  • *******
  • Posts: 17082
  • Maine USA
Hoffman Amps Forum image
Re: Help with Mercury Vapor Rectification on Hoffman Stout
« Reply #1 on: November 08, 2016, 09:56:10 pm »
> 816 tubes

Wrap them and seal inside a TupperWare. Call your Toxic Waste office and find where they can be safely taken.

If you want to see Mercury Vapor, go stare at a streetlight. (An old streetlight; halide and LED are taking over.)

> 0.9 x AC input voltage

Well, no. What that is really saying is that the bottles are not suitable for a Capacitor Input filter. Like all guitar amps have. You need a BIG choke rated for AC on one end (not just a smoothing choke).

You "could" use a cap-input filter but the high peak currents would destroy the tube.

You also need a 2.5VAC heater winding.

You need a delay-relay so the Mercury is warm before current tries to flow.

You also need to pre-heat the Mercury when it is cold, and cool it when it is hot. The last Merc Rect box I had was as much thermal control as actual power.

Offline eleventeen

  • Level 4
  • *****
  • Posts: 2229
Hoffman Amps Forum image
Re: Help with Mercury Vapor Rectification on Hoffman Stout
« Reply #2 on: November 08, 2016, 11:15:30 pm »
You don't want to use those (could end the sentence there) until you have 800+ volts of B+ and several hundred mils of plate current. As PRR said, you'll need a 15+ pound 2.5 volt filament transformer good for nothing else in the amp, expensive unusual sockets, and various delay circuitry. I can't see the justification.

Offline Zarrir

  • Level 1
  • *
  • Posts: 64
  • Why not an EVH 5150 III?
Hoffman Amps Forum image
Re: Help with Mercury Vapor Rectification on Hoffman Stout
« Reply #3 on: November 09, 2016, 12:14:48 am »
Thanks guys! Good advice but still looks feasible to me. My power transformer supplier could easily produce a 400V , 6.3V , 2.5V secondaries, although i am not quite sure about the 2A needed for the heaters. With that done, next step will be to calculate the values for a suitable choke (or chokes). Last i will think of the delay in applying the anode voltage while the cathode heats. Also, why not fire the heaters with a separate, 2.5VDC source which is turned on before the main power? Looks like a big challenge for a beginner, but why not?
« Last Edit: November 09, 2016, 12:21:51 am by Zarrir »

Offline tubenit

  • Global Moderator
  • Level 5
  • ******
  • Posts: 10297
  • Life is a daring adventure or nothing at all!
Hoffman Amps Forum image
Re: Help with Mercury Vapor Rectification on Hoffman Stout
« Reply #4 on: November 09, 2016, 08:07:36 am »
Quote
Looks like a big challenge for a beginner, but why not?

You got some great useful explanation answering that from two of the most knowledgeable  & helpful forum members.  I hope you will place high value on what they said. 

With respect, Tubenit

Offline terminalgs

  • Level 3
  • ***
  • Posts: 700
Hoffman Amps Forum image
Re: Help with Mercury Vapor Rectification on Hoffman Stout
« Reply #5 on: November 09, 2016, 08:14:41 am »

Quote
I swear i tried to study the Radiotron Designer's Handbook but found it to be too complicated for my age.


From this, I'm not sure if you are old, or young. :-)


In modern tube amp books, and on how-to videos and websites there is always the shock warning blurb.  In your case,  add a warning about mercury poisoning.


as far as taking a guitar amp circuit designed for 350V B+  and giving it 260V B+ goes, the resulting auditory experience will probably be 'blah' at best.

Offline eleventeen

  • Level 4
  • *****
  • Posts: 2229
Hoffman Amps Forum image
Re: Help with Mercury Vapor Rectification on Hoffman Stout
« Reply #6 on: November 09, 2016, 02:14:53 pm »
One more reason why not: Because the sockets generally require a 1-1/2" hole.

Offline Zarrir

  • Level 1
  • *
  • Posts: 64
  • Why not an EVH 5150 III?
Hoffman Amps Forum image
Re: Help with Mercury Vapor Rectification on Hoffman Stout
« Reply #7 on: November 09, 2016, 02:35:59 pm »


Quote
as far as taking a guitar amp circuit designed for 350V B+  and giving it 260V B+ goes, the resulting auditory experience will probably be 'blah' at best.

Hi there, terminalgs. I think you did not read till the end. Please do it. In order to reach 350v B+ with the Mercury rectifiers, i mentioned i needed to raise the input AC voltage to 400v. That was actually my question, if my calculations were correct or not.

Offline Zarrir

  • Level 1
  • *
  • Posts: 64
  • Why not an EVH 5150 III?
Hoffman Amps Forum image
Re: Help with Mercury Vapor Rectification on Hoffman Stout
« Reply #8 on: November 09, 2016, 02:41:23 pm »
Quote
Looks like a big challenge for a beginner, but why not?

You got some great useful explanation answering that from two of the most knowledgeable  & helpful forum members.  I hope you will place high value on what they said. 

With respect, Tubenit

Hi Tubenit! Yes, i did reply thanking them for the good advice. However i donīt think that placing the tubes inside a Tupperware would kill my curiosity. Besides, the technical advice given seems to be inaccurate (eleventeen). Never mind, we are all down here to learn.
« Last Edit: November 09, 2016, 02:44:42 pm by Zarrir »

Offline pompeiisneaks

  • Level 3
  • ***
  • Posts: 1689
  • Tube is as Tube does
    • Daviszone
Hoffman Amps Forum image
Re: Help with Mercury Vapor Rectification on Hoffman Stout
« Reply #9 on: November 09, 2016, 05:19:39 pm »
I think the general suggestion is that they're TOXIC, meaning people stopped using them because they KILL. 

Or in other words, you may be safer to go eat lead paint chips.

~Phil
--
Phil Davis
tUber Nerd =|D

Offline shooter

  • Level 5
  • *******
  • Posts: 11172
  • Karma Loves haters
Hoffman Amps Forum image
Re: Help with Mercury Vapor Rectification on Hoffman Stout
« Reply #10 on: November 09, 2016, 08:28:18 pm »
Quote
Last i will think of the delay in applying the anode voltage while the cathode heats
In my old life this was quite common, called it step-start.  There are also time-delay relays, hazmat suits and other things on the web :laugh:
Went Class C for efficiency

Offline terminalgs

  • Level 3
  • ***
  • Posts: 700
Hoffman Amps Forum image
Re: Help with Mercury Vapor Rectification on Hoffman Stout
« Reply #11 on: November 09, 2016, 09:04:24 pm »





not to be too macabre:  I have amps from the 40's/50's/60's that were once probably cleared out of a deceased person's house.   We build these amps to out last us (why I always put a schematic in any amp I build).
 
anyhow, if you build this thing, please  put a warning on it for some future teenager at a garage sale to say "hey kid, this part is toxic".

Offline trobbins

  • Level 2
  • **
  • Posts: 307
    • Tim's projects and info
Hoffman Amps Forum image
Re: Help with Mercury Vapor Rectification on Hoffman Stout
« Reply #12 on: November 10, 2016, 02:01:00 am »
Zarrir, can I suggest that preparing an 'Operating Manual' for your intended power supply would be an excellent way to initially channel your curiosity.  Some of us prepare a design document/notes/schematic before starting any build - that helps us think through all the upcoming issues, to minimise the chance we made a silly mistake, or didn't realise something important, or just to help initial power up testing.  In your case, that would be quite a learning curve (which is great for you) and would help you identify all the bits you need upfront.  I'm sure some posters would happily check over your work - especially if it is laid out to make an easy read, and fills in all the gaps.


Offline shooter

  • Level 5
  • *******
  • Posts: 11172
  • Karma Loves haters
Hoffman Amps Forum image
Re: Help with Mercury Vapor Rectification on Hoffman Stout
« Reply #13 on: November 10, 2016, 08:30:45 am »
Quote
Some of us prepare a design document/notes/schematic before starting any build
Once I have 20 sheets of marked, up noted up, paper all over the place, I boot up the computer!
A file full, I boot up the solder pencil.
Went Class C for efficiency

Offline Zarrir

  • Level 1
  • *
  • Posts: 64
  • Why not an EVH 5150 III?
Hoffman Amps Forum image
Re: Help with Mercury Vapor Rectification on Hoffman Stout
« Reply #14 on: November 10, 2016, 12:08:01 pm »
Hello trobbins!  My fault. Since the Stout is so well known, i thought people would be kind of interested in help, since my question was simply related to the power supply. I tried to raise some interesting discussion themes like:

a) Calculation of new input voltage when rectifier tubes are changed
b) Single or double filtering choke
c) DC voltage heater supply instead of a big 2.5A power transformer
d) Separate heater supply start up

Instead, i got a bunch of mercury flames  :BangHead:
Mercury rectifiers have been used regularly from 1905 till aproximately year 2000. So i think it is of common knowledge that mercury
is toxic, etc...On the other hand, 100 years of regular use makes me think my question was not so absurd.

Offline sluckey

  • Level 5
  • *******
  • Posts: 5075
    • Sluckey Amps
Hoffman Amps Forum image
Re: Help with Mercury Vapor Rectification on Hoffman Stout
« Reply #15 on: November 10, 2016, 12:27:58 pm »
You can run the filaments in series from a common 5VAC transformer.



I've been around for a long time and have never seen a mercury vapor recto in a guitar amp. It may have a certain "cool" effect but I just don't think is practical, especially on a Stout. You will need two 816s for a full wave supply. They may have been more practical in high voltage applications at some time, but better alternatives have been around for a long time.

You can find some examples on youtube. Here's one cool hifi amp...

https://www.youtube.com/watch?v=5Yd6BgppKn0


A schematic, layout, and hi-rez pics are very useful for troubleshooting your amp. Don't wait to be asked. JUST DO IT!

Offline Zarrir

  • Level 1
  • *
  • Posts: 64
  • Why not an EVH 5150 III?
Hoffman Amps Forum image
Re: Help with Mercury Vapor Rectification on Hoffman Stout
« Reply #16 on: November 10, 2016, 04:04:05 pm »
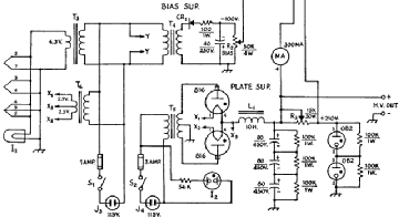
Thank you Sluckey. As usual, the best answer  :worthy1: . Yes, i have seen many Hifi amps with 866 and 816 but not a single guitar amp. This is why i posted. Because by looking at the 816 specs, i saw no prohibitive reason why not to use them. Awkward? Yes, maybe. But seems absolutely feasible. Would you mind technically confirming that by using a 400V AC power transformer i could get the 350VDC required at B+ for this amp? Datasheet attached. My research shows that: If 400VAC, then 0.9 x 400 - 10 (fixed voltage drop) = 350VDC.

Offline trobbins

  • Level 2
  • **
  • Posts: 307
    • Tim's projects and info
Hoffman Amps Forum image
Re: Help with Mercury Vapor Rectification on Hoffman Stout
« Reply #17 on: November 10, 2016, 04:29:48 pm »
Most of us would use PSUD2 to get a good understanding of how a draft power supply would perform.  I can highly recommend that as your design tool.  You may be able to identify a similar valve in the default list within psud2.  Perhaps if you try to get a simulation going, and put in the values you know, then it would be easier to get help, as answering your query properly is likely to take 1-2 hours of design effort from an experienced designer, as they would need to fully checkout the data sheet and the background advise articles on that rectifier, and work through what component values would make sense.

Offline sluckey

  • Level 5
  • *******
  • Posts: 5075
    • Sluckey Amps
Hoffman Amps Forum image
Re: Help with Mercury Vapor Rectification on Hoffman Stout
« Reply #18 on: November 10, 2016, 04:39:05 pm »
I don't have any experience with a mercury vapor recto. You have the tubes. You should cobble the circuit together and play with it. I showed you an example of how to wire the filaments in series for a 5VAC PT. I'd be interested to hear how it turns out.
A schematic, layout, and hi-rez pics are very useful for troubleshooting your amp. Don't wait to be asked. JUST DO IT!

Offline Zarrir

  • Level 1
  • *
  • Posts: 64
  • Why not an EVH 5150 III?
Hoffman Amps Forum image
Re: Help with Mercury Vapor Rectification on Hoffman Stout
« Reply #19 on: November 10, 2016, 05:35:01 pm »
Thanks guys, will be my End of Year build challenge!

Offline PRR

  • Level 5
  • *******
  • Posts: 17082
  • Maine USA
Hoffman Amps Forum image
Re: Help with Mercury Vapor Rectification on Hoffman Stout
« Reply #20 on: November 10, 2016, 11:07:15 pm »
> checkout the data sheet

By hand, or with PSD using sand diodes, 350V (each side) into choke-input gives 315V DC. The merc arc will drop near 15V, giving 300V.

The hard bit is the nominal 500mA MAX peak current.

To avoid a one-cycle >500mA peak you need like 200 Ohms in PT and/or choke. This will not be a big problem for reasonable size irons. And I'm not sure a one-cycle peak really counts on old-old technology. (Triggered sweep was not that common.)

The full-wave pair should do 250mA which is a lot of guitar amp.

The choke MUST meet the standard requirements for ample Henries at the expect DC current and large AC voltage swing. RDH has that.

Of course if unloaded the output soars to 350VAC*1.414 or nearly 500V.

> take 1-2 hours of design effort

This is a free 10-minute design and may not be worth that much or last that long.

Offline trobbins

  • Level 2
  • **
  • Posts: 307
    • Tim's projects and info
Hoffman Amps Forum image
Re: Help with Mercury Vapor Rectification on Hoffman Stout
« Reply #21 on: November 11, 2016, 12:34:16 am »
Yeh, the 1-2 hrs was meant to cover selecting all the parts from modern stock items, and feeding back the DCR's  and henry, and going through what delays are needed, and whether to use old stock delay switch tubes and which ones, or new relays, and need for bias coordination, and go through peak diode current rating and voltage overshoot, and making up a diode model for posud2, and look at other high power protection issues such as fusing, and whatever else comes up along the path to enlightenment.

Offline Zarrir

  • Level 1
  • *
  • Posts: 64
  • Why not an EVH 5150 III?
Hoffman Amps Forum image
Re: Help with Mercury Vapor Rectification on Hoffman Stout
« Reply #22 on: November 14, 2016, 02:39:54 pm »
Awesome info PRR! Thank you so much!!

Offline boots

  • Level 1
  • *
  • Posts: 4
  • I love Tube amps
Hoffman Amps Forum image
Re: Help with Mercury Vapor Rectification on Hoffman Stout
« Reply #23 on: November 15, 2016, 01:10:40 pm »
I'm not an expert on mercury rectifiers, but my first thought would be that they probably give you very good voltage regulation, which probably kills any hope of having some desirable sag in your amp!  They might be good for a bass amp or other situation where you want a lot of headroom and no sag.

I've seen them used in lots of old radio gear, but don't think I've seen one in a guitar amp.  I probably have a few in my tube stash, if you decide to try this.  I would be happy to get rid of them somewhere besides the landfill!

Offline Zarrir

  • Level 1
  • *
  • Posts: 64
  • Why not an EVH 5150 III?
Hoffman Amps Forum image
Re: Help with Mercury Vapor Rectification on Hoffman Stout
« Reply #24 on: November 15, 2016, 11:53:18 pm »
I'm not an expert on mercury rectifiers, but my first thought would be that they probably give you very good voltage regulation, which probably kills any hope of having some desirable sag in your amp!  They might be good for a bass amp or other situation where you want a lot of headroom and no sag.

I've seen them used in lots of old radio gear, but don't think I've seen one in a guitar amp.  I probably have a few in my tube stash, if you decide to try this.  I would be happy to get rid of them somewhere besides the landfill!

Hi Boots, which ones have you got?
Regards,
Zarrir

Offline Paul1453

  • Level 3
  • ***
  • Posts: 1085
  • I love Tube amps
Hoffman Amps Forum image
Re: Help with Mercury Vapor Rectification on Hoffman Stout
« Reply #25 on: November 16, 2016, 07:44:57 pm »
Are you really certain you want to create an amp that if you broke the rectifier tube,
you would need to call out the HazMat decontamination team out to clean up?

I've been known to have some not well thought out ideas myself.   :w2:
It took me quite some time to realize it, sometimes.

There are much simpler, cheaper, and less hazardous ways to make your PS.
I wish you the best of luck in your endeavors.   :icon_biggrin:

 


Choose a link from the
Hoffman Amplifiers parts catalog
Mobile Device
Catalog Link
Yard Sale
Discontinued
Misc. Hardware
What's New Board Building
 Parts
Amp trim
Handles
Lamps
Diodes
Hoffman Turret
 Boards
Channel
Switching
Resistors Fender Eyelet
 Boards
Screws/Nuts
Washers
Jacks/Plugs
Connectors
Misc Eyelet
Boards
Tools
Capacitors Custom Boards
Tubes
Valves
Pots
Knobs
Fuses/Cords Chassis
Tube
Sockets
Switches Wire
Cable


Handy Links
Tube Amp Library
Tube Amp
Schematics library
Design a custom Eyelet or
Turret Board
DIY Layout Creator
File analyzer program
DIY Layout Creator
File library
Transformer Wiring
Diagrams
Hoffmanamps
Facebook page
Hoffman Amplifiers
Discount Program


password