Welcome To the Hoffman Amplifiers Forum

December 08, 2025, 03:05:05 pm
guest image
Welcome, Guest. Please login or register.
-User Name
-Password



Hoffman Amps Forum image Author Topic: Cap ID  (Read 13197 times)

0 Members and 1 Guest are viewing this topic.

Offline Joel in Texas

  • Level 1
  • *
  • Posts: 47
  • I love Tube amps
Hoffman Amps Forum image
Re: Cap ID
« Reply #50 on: November 08, 2020, 08:03:14 pm »
Just saw your follow-up to Shooter re: JJ can cap. 

First, I agree with Shooter that it will most likely work well from an electronics standpoint.

Buy it if you like. 

But it is not a "direct replacement", as you said.  That JJ is a wider-than-usual can cap, so you might have to widen the big hole that the can sits on top of, so all the can cap terminals can remain clear from the chassis; that is no picnic, unless you have the right tools (chassis punch of the right size is best; could also do it ugly with metal nippers, or semi-ugly with a roto-tool and a grinder attachment, etc.).

Also, as mentioned, you might not need it at all if the caps in your kit are on spec for voltage, and I bet they are.

Offline txtune

  • Level 2
  • **
  • Posts: 202
  • Donny, you're out of your element!
Hoffman Amps Forum image
Re: Cap ID
« Reply #51 on: November 08, 2020, 08:09:05 pm »
I am glad you brought this up. The speakers I am using are Klipsch KG 1.2 model from the early 1990s. They are indeed 8 Ohm speakers.

Is there an inexpensive small/mid speaker that is 2ohm? Probably not, let me see what sorts are online.

Offline Joel in Texas

  • Level 1
  • *
  • Posts: 47
  • I love Tube amps
Hoffman Amps Forum image
Re: Cap ID
« Reply #52 on: November 08, 2020, 08:24:49 pm »
I want to revise one of my previous statements:

I would guess right now, though obviously cannot guarantee, that the replacement caps in the kit you purchased are spec'd at 450 volts or higher.

I should say instead that I would bet at least one of the 47uf caps is spec'd at 400 volts or higher.  The other caps in the kit could be at lower voltage specs, and that could be OK, because some caps in that can saw lower-voltage parts of the circuit. 

So I stick by my previous request - let us know what voltage specs you see printed on the various caps themselves, and we can advise as to whether or not they are safe to use.

You asked about availability of 2-ohm speakers, likely of the hi-fi type.  I don't follow hi-fi stuff very closely, so I can't answer well.  But I would guess you would have a hard time finding new-manufacture 2-ohm hi-fi speakers. Do you still have the original speaker drivers from the console?  You could put those in some new cabinets, if you're not going to keep the console itself.  I would bet the console speaker enclosure areas were "open back", so you wouldn't have to fuss around with special porting, calculating box size, etc.  If you just put the speaker drivers, as-wired now, into new boxes with a semi-open back, you'd probably be fine.  One other point - modern book shelf speakers are not usually very efficient (low relative SPL).  Those old speakers in the console were probably pretty high SPL (but much lower wattage handling).  So using those old speaker drivers will make your amp sound louder than most modern bookshelf speakers.

OK, I have to stop writing for the night.  Hope some of this helps.

Offline txtune

  • Level 2
  • **
  • Posts: 202
  • Donny, you're out of your element!
Hoffman Amps Forum image
Re: Cap ID
« Reply #53 on: November 08, 2020, 08:25:02 pm »
That JJ is a wider-than-usual can cap, so you might have to widen the big hole that the can sits on top of, so all the can cap terminals can remain clear from the chassis; that is no picnic, unless you have the right tools (chassis punch of the right size is best; could also do it ugly with metal nippers, or semi-ugly with a roto-tool and a grinder attachment, etc.).

Good point.

I have a hydraulic knockout tool with various sizes, but I was thinking a step drill bit would be best. We have some that go up to 60mm - 65mm. The step bits that fit 1/4" electric impacts are super.

It looks like there is plenty of room around the current opening, just looking at the photo. I will check it out tomorrow. 

Offline txtune

  • Level 2
  • **
  • Posts: 202
  • Donny, you're out of your element!
Hoffman Amps Forum image
Re: Cap ID
« Reply #54 on: November 08, 2020, 08:26:56 pm »
Unfortunately the original speakers did not make it out alive.

Offline shooter

  • Level 5
  • *******
  • Posts: 11172
  • Karma Loves haters
Hoffman Amps Forum image
Re: Cap ID
« Reply #55 on: November 09, 2020, 07:25:36 am »
Quote
Is there an inexpensive small/mid speaker that is 2ohm


how will you use them?
your amp's OT are rated 6k:4-6ohm speaker, so anything from 4 to 8 ohm will be fine



Went Class C for efficiency

Offline txtune

  • Level 2
  • **
  • Posts: 202
  • Donny, you're out of your element!
Hoffman Amps Forum image
Re: Cap ID
« Reply #56 on: November 09, 2020, 07:44:17 am »
Oh, ok. If that's the case I will leave these little bookshelf speakers in place.

Here are the caps I have. I also ordered the large JJ cap (and clamp) that you said suggested.

Offline Joel in Texas

  • Level 1
  • *
  • Posts: 47
  • I love Tube amps
Hoffman Amps Forum image
Re: Cap ID
« Reply #57 on: November 09, 2020, 09:59:14 am »
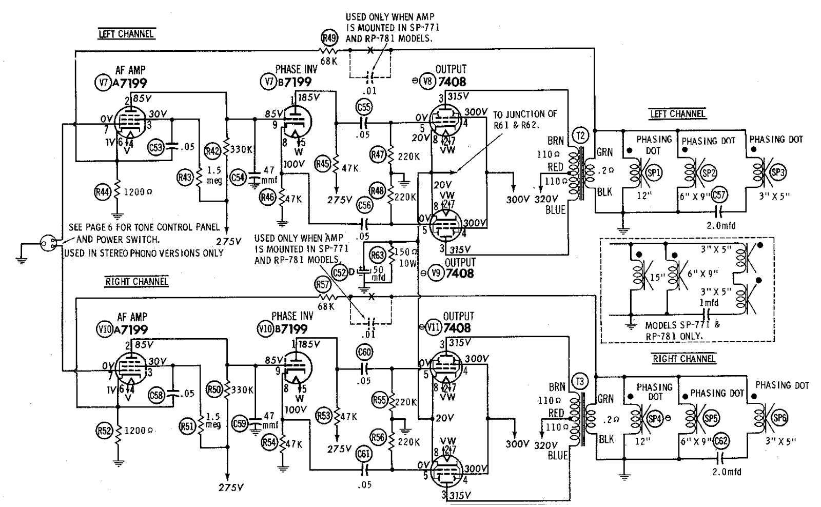
About the speaker ohms: thanks Shooter, and my apologies txtune - I think I gave you bad advice, because I misread the schematic at the link below:
https://1.bp.blogspot.com/-UcEyD24KcAw/Xod0QhIPUjI/AAAAAAAADio/oxWl4JnNprYqR9nZbanNHWbbG-vRfVHygCLcBGAsYHQ/s1600/ASR-120Audio.gif

I saw "2 ohms" noted on the secondary side of each transformer.  But when I took another look after Shooter's post, I now think it may actually say ".2 ohms" with a decimal.  Either way, I see now that it also specifies "110 ohms" on each half of the primary side of the transformers too, so I'm guessing now they were just specifying normal resistance readings for trouble-shooting, so you can test to see if the transformer windings are blown.  In other words, that "2 ohms" or ".2 ohms" I see on the schematic was not specifying the appropriate speaker load, it was telling you what your meter would read for resistance, if the transformer is in good working order. 

About the caps in your picture, based on the power supply schematic at the link below, they should work.  You have to install each one in the right part of the circuit, and not mix them up.  But they will work. 

Power supply schematic:
https://1.bp.blogspot.com/-lGXMf-1Cew4/Xod0ekJn5DI/AAAAAAAADis/3nMcauGiPVwDt18GE2wM65Lsgw933ql5ACLcBGAsYHQ/s1600/ASR-120Power.gif

Offline shooter

  • Level 5
  • *******
  • Posts: 11172
  • Karma Loves haters
Hoffman Amps Forum image
Re: Cap ID
« Reply #58 on: November 09, 2020, 01:42:11 pm »
Quote
C52A – 40/350 will be replaced with 47uF


later you posed the cap spec sheet for the amp showing 450vdc
I just want to be sure there isn't a typo, OR wrong value cap in your "kit" before you learn what an exploding cap looks, smells and sounds like  :icon_biggrin:






Went Class C for efficiency

Offline txtune

  • Level 2
  • **
  • Posts: 202
  • Donny, you're out of your element!
Hoffman Amps Forum image
Re: Cap ID
« Reply #59 on: November 09, 2020, 02:13:48 pm »
later you posed the cap spec sheet for the amp showing 450vdc
I just want to be sure there isn't a typo, OR wrong value cap in your "kit" before you learn what an exploding cap looks, smells and sounds like  :icon_biggrin:

Attached below is from the directions with the kit. It appears to have two differences from the cap spec sheet.
« Last Edit: November 09, 2020, 02:17:22 pm by txtune »

Offline txtune

  • Level 2
  • **
  • Posts: 202
  • Donny, you're out of your element!
Hoffman Amps Forum image
Re: Cap ID
« Reply #60 on: November 09, 2020, 02:49:59 pm »
About the caps in your picture, based on the power supply schematic at the link below, they should work.  You have to install each one in the right part of the circuit, and not mix them up.  But they will work. 

I also ordered the larger JJ cap from this site's store. In someways it seems more straightforward to me, as a beginner, to use the JJ. It *seems* like less chance to mess something up as far as wiring, what do you think?

Offline Joel in Texas

  • Level 1
  • *
  • Posts: 47
  • I love Tube amps
Hoffman Amps Forum image
Re: Cap ID
« Reply #61 on: November 09, 2020, 05:52:58 pm »
In my opinion, it's a pretty close call, as to which one will be easier. 

To put in the new JJ multi-section a.k.a. can cap, you will need to (1) take a picture of the bottom of the can cap wiring and other connections on your amp, for reference later as needed (2) drain the high-voltage DC from the old can cap sections (3) remove the current wiring and components from the old can cap (4) remove the old can cap from the chassis, which takes a bit of time and effort (easier if you have a higher-wattage soldering iron with a big chisel tip to heat up and twist out each of the can's tabs, but can be done regardless with metal nibblers, grinder on a Dremel, etc.) (5) install the clamp you bought for your new JJ can cap (6) install and carefully and correctly wire up the new JJ can cap.

To use the individual caps you bought in the kit, you will need to (1) take a picture of the bottom of the can cap wiring and other connections on your amp, for reference later as needed (2) drain the high-voltage DC from the old can cap sections (3) remove the current wiring and components from the old can cap (4) plan and implement a method to secure the new individual caps in place - like I said, I use terminal strips, bolted in place inside the chassis; others use hot glue or other goop (5) install and carefully and correctly wire up the new caps.

Up to you which way you want to go here.

While you are waiting for parts to arrive, there are a few things I'll point out now, that you'll want to come back to later.

The smallest cap from your kit, is marked Nichicon (that is the brand) and 47uf, 100v.  My recommendation (more on this below) would be to use that one regardless of the choice you make above.  The 47uF 100v cap was to be used as the cathode bypass capacitor for the power tubes, and is not part of the power supply filtering we have been talking about so far.  But you might as well replace the old part that corresponds to this one too, while you are replacing the power supply filter capacitors housed in the can.  We can come back to this later, but I'm just bringing it to your attention.  If you go with my recommendation below, you'll want to use this small one, regardless.

Second, if you decide to use the JJ cap, note that it has four capacitor sections: 40uf, 20uf, 20uf, and 20uf, all at 500v, right?  You need three high-voltage caps, with the original being specified as 40uf 450v, 30uf 350v, 15uf 350v.  There is also a 50uf 25v cap specified on the schematic and parts list - that could be replaced with the Nichicon 47uf 100v mentioned above (from your kit).   

So my recommendation would be to use your new JJ cap in the following way to best meet the need: wire up two of the 20uf sections in parallel.  This will make your JJ cap have 40uf at 500v (to replace C52A, 40uf 450v on the schematic in the parts list), 20+20 = 40uf at 500v (to replace C52B, 30uf at 350v on the schematic in the parts list), and 20uf at 500v (to replace C52C, 15uf at 350v on the schematic in the parts list).  This will meet or exceed all of the specs of the original power supply filter caps in the can.  Finally, to replace C52D from the parts list, you can use that small Nichicon 47uf 100v, that came in your kit.  That can be handled separately; we can come back to it later.

There are other ways to proceed, but this is my advice right now anyway.



« Last Edit: November 09, 2020, 06:20:36 pm by Joel in Texas »

Offline txtune

  • Level 2
  • **
  • Posts: 202
  • Donny, you're out of your element!
Hoffman Amps Forum image
Re: Cap ID
« Reply #62 on: November 09, 2020, 06:06:38 pm »
That definitely gives me something to think about until the JJ arrives, which is the one I would like to install.

I will take, and post, some really good pictures tomorrow of the inside where the can is attached. The amp has been sitting unplugged since Saturday, but I will check it and drain it, if there is still a charge on it. Then I will start the process of removing it.

While I am at it I might go ahead and clean out any wires that are no longer needed. Is it safe to remove the wires attached to the plastic molex-esque plug that used to attach to the tuner? What about the small plug in the front dead center? Is that where a volume control was once connected?? Could I replace that with something to control volume?


Offline shooter

  • Level 5
  • *******
  • Posts: 11172
  • Karma Loves haters
Hoffman Amps Forum image
Re: Cap ID
« Reply #63 on: November 10, 2020, 09:03:39 am »
Quote
Is it safe to remove[/quote
Only You can prevent amp fires  :icon_biggrin:
while you're waiting, use the SCHEMATIC and layout, trace the wires you want to "cut", if they "exit" the amp, didn't get used for testing to this point, they can probably go.  Ask if you get stuck in in a loop  :icon_biggrin:
Went Class C for efficiency

Offline txtune

  • Level 2
  • **
  • Posts: 202
  • Donny, you're out of your element!
Hoffman Amps Forum image
Re: Cap ID
« Reply #64 on: November 10, 2020, 09:48:36 am »
while you're waiting, use the SCHEMATIC and layout, trace the wires you want to "cut", if they "exit" the amp, didn't get used for testing to this point, they can probably go.  Ask if you get stuck in in a loop  :icon_biggrin:
[/quote]

The wires going to the plug, circled in red, are not connecting to anything now nor will they in the future. Unless they are connected inside the plug, I don't see how they could be necessary any more.

Offline txtune

  • Level 2
  • **
  • Posts: 202
  • Donny, you're out of your element!
Hoffman Amps Forum image
Re: Cap ID
« Reply #65 on: November 10, 2020, 09:56:03 am »
Here are some up closeup photos of the cap can. The markings on the can match the spec that I posted, and DO NOT match what the 'kit' directions stated. So that is cleared up.

I clamped onto the chassis ground with my negative lead and then tested each of the four terminals on the inner portion of the can. I got roughly 237vdc on three and 0vdc on one. I discharged the cap, checked again to make sure it was safe... my meter seemed to be slowly charging them back up... so I discharged them again and let it sit.

Before I remove it, does all of that sound about right?

Offline shooter

  • Level 5
  • *******
  • Posts: 11172
  • Karma Loves haters
Hoffman Amps Forum image
Re: Cap ID
« Reply #66 on: November 10, 2020, 10:49:16 am »
was 237vdc with tubes?


pics are great, use them all the time, but making your own sketch (printed pic works), noting wire colors, where they go, what components n values go with what wires "completes" the circle


Your meter will always charge caps, put that in permanent brain storage for later use  :icon_biggrin:
Went Class C for efficiency

Offline txtune

  • Level 2
  • **
  • Posts: 202
  • Donny, you're out of your element!
Hoffman Amps Forum image
Re: Cap ID
« Reply #67 on: November 10, 2020, 11:04:25 am »
was 237vdc with tubes?


pics are great, use them all the time, but making your own sketch (printed pic works), noting wire colors, where they go, what components n values go with what wires "completes" the circle


Your meter will always charge caps, put that in permanent brain storage for later use  :icon_biggrin:

No, tubes were out at that point... and checked again, they were closer to 250vdc. I drained them, reconnected and verified back up to 248ish. Then drained them with power off, cord unplugged. Sitting there waiting for the word to start removing it.

I found these old soldering guns, not sure if they would be any help removing the large cap can.

Offline sluckey

  • Level 5
  • *******
  • Posts: 5075
    • Sluckey Amps
Hoffman Amps Forum image
Re: Cap ID
« Reply #68 on: November 10, 2020, 11:21:02 am »
Your 100 watt gun may do the job but will probably be slow going. I use this gun for stuff like that...

     https://www.amazon.com/Weller-D550PK-260-Watt-Professional-Soldering/dp/B00002N7S1
A schematic, layout, and hi-rez pics are very useful for troubleshooting your amp. Don't wait to be asked. JUST DO IT!

Offline Joel in Texas

  • Level 1
  • *
  • Posts: 47
  • I love Tube amps
Hoffman Amps Forum image
Re: Cap ID
« Reply #69 on: November 10, 2020, 05:27:14 pm »
Here's how I would proceed.

Use a c-clamp or two to secure the chassis in an upright position to your workbench, table, or whatever.  Best if you can secure it in a place and manner where you can reach both sides of the chassis.  While not absolutely necessary, this approach will be helpful to you, I think.

Remove the wiring and components attached to the old can.

Then get ready with a pair of pliers, a flat head screwdriver (not your favorite - pick one you can abuse), a heat-resistant glove (leather OK, oven mitt OK, thin cotton jersey glove probably not OK), and both (yes both) of your soldering guns heated up and ready to go.

If you look at the bottom of the can, you can probably see that it attaches by metal tabs that were pushed through the chassis, then maybe twisted and/or bent, and then soldered in place. 

Your job is to simultaneously keep those blobs of solder heated enough, while working the corresponding tab with the screwdriver and/or pliers, until you can break off the tabs and/or free them each up enough to pull the can out and away from the top of the chassis.  That's what the glove is for - put it on the hand that will grab the can from the top, wiggling and pulling at it while heating the solder tabs underneath.  You might have to work each tab a little at a time, freeing one side of the can a little, then the other - repeat as needed until the can is free.

To get the tabs hot enough, I would start by using both guns on a tab for a while.  Hit a tab first with all 175 watts.  After the solder flows and it all seems good and hot, drop the smaller gun on a safe surface, keep the 100-watter on the blob/tab as much as you can, while using your free hand to do the work described above.  If the solder starts freezing up with just the 100-watter, re-heat with both guns again for a bit, as needed.


Offline txtune

  • Level 2
  • **
  • Posts: 202
  • Donny, you're out of your element!
Hoffman Amps Forum image
Re: Cap ID
« Reply #70 on: November 10, 2020, 05:53:26 pm »
Your 100 watt gun may do the job but will probably be slow going. I use this gun for stuff like that...

     https://www.amazon.com/Weller-D550PK-260-Watt-Professional-Soldering/dp/B00002N7S1

Ordered one. Should arrive the same day as the JJ cap. Thx.

Offline txtune

  • Level 2
  • **
  • Posts: 202
  • Donny, you're out of your element!
Hoffman Amps Forum image
Re: Cap ID
« Reply #71 on: November 10, 2020, 05:55:20 pm »
Here's how I would proceed.

Sounds like fun. I will have another set of hands helping out... also went ahead and ordered the larger solder gun that Sluckey linked above.

Offline PRR

  • Level 5
  • *******
  • Posts: 17082
  • Maine USA
Hoffman Amps Forum image
Re: Cap ID
« Reply #72 on: November 10, 2020, 06:07:54 pm »
Everybody can wear glasses/goggles. Molten solder can splatter. On the skin, hurts, but you heal. In the eye, not so good.

Do as I say, not as I do.

Offline sluckey

  • Level 5
  • *******
  • Posts: 5075
    • Sluckey Amps
Hoffman Amps Forum image
Re: Cap ID
« Reply #73 on: November 10, 2020, 06:28:33 pm »
If you own an oscillating multi-tool or a dremel with cutoff wheel, just cut the 4 tabs loose from the can on the top side of the chassis. Then you can easily desolder the individual tabs one at a time with no sweat.
A schematic, layout, and hi-rez pics are very useful for troubleshooting your amp. Don't wait to be asked. JUST DO IT!

Offline Joel in Texas

  • Level 1
  • *
  • Posts: 47
  • I love Tube amps
Hoffman Amps Forum image
Re: Cap ID
« Reply #74 on: November 10, 2020, 06:31:52 pm »
txtune, it seems you're ready to buy whatever people advise.  That's cool - there are lots of smart people here, with lots of experience, and good advice. 

I generally like finding ways to get it done with what I have.

But if you feel like spending, you could also consider one of these, which will make this can removal, and most future de-soldering jobs, easier:
https://www.amazon.com/dp/B0002KRAAG/ref=cm_sw_em_r_mt_dp_D8YQFbJE7WXRE?_encoding=UTF8&psc=1

You don't have to have it.  You will succeed without it.  But it makes de-soldering jobs easier, cleaner, and faster.


Offline txtune

  • Level 2
  • **
  • Posts: 202
  • Donny, you're out of your element!
Hoffman Amps Forum image
Re: Cap ID
« Reply #75 on: November 10, 2020, 06:45:28 pm »
txtune, it seems you're ready to buy whatever people advise.  That's cool - there are lots of smart people here, with lots of experience, and good advice. 

I generally like finding ways to get it done with what I have.

But if you feel like spending, you could also consider one of these, which will make this can removal, and most future de-soldering jobs, easier:
https://www.amazon.com/dp/B0002KRAAG/ref=cm_sw_em_r_mt_dp_D8YQFbJE7WXRE?_encoding=UTF8&psc=1

You don't have to have it.  You will succeed without it.  But it makes de-soldering jobs easier, cleaner, and faster.

I don't necessarily buy everything that someone on a forum suggests. With that being said, I do like having the correct tools for the job. I bought a desoldering vacuum last month, I did not get the most expensive one I could find, but I got a decent one... I have no regrets.  I have wasted more money buying items without asking for advice first than the other way around. 

Offline txtune

  • Level 2
  • **
  • Posts: 202
  • Donny, you're out of your element!
Hoffman Amps Forum image
Re: Cap ID
« Reply #76 on: November 10, 2020, 06:50:41 pm »
If you own an oscillating multi-tool or a dremel with cutoff wheel, just cut the 4 tabs loose from the can on the top side of the chassis. Then you can easily desolder the individual tabs one at a time with no sweat.

I have a dremel, let me give that a go in the morning.

Offline txtune

  • Level 2
  • **
  • Posts: 202
  • Donny, you're out of your element!
Hoffman Amps Forum image
Re: Cap ID
« Reply #77 on: November 11, 2020, 08:51:27 am »
Well, that was fairly painless. Hopefully I can figure out how to connect the new one! I took a lot of pictures and also left short pieces of wire connected to the can to help identify what was connected.

Should I go ahead and replace all of the resistors that were connected to it? Both the large and small ones?

Offline mresistor

  • Global Moderator
  • Level 4
  • ******
  • Posts: 3216
  • resistance is futile
Hoffman Amps Forum image
Re: Cap ID
« Reply #78 on: November 11, 2020, 12:37:50 pm »
What is the outer diameter of that cap can?

Offline txtune

  • Level 2
  • **
  • Posts: 202
  • Donny, you're out of your element!
Hoffman Amps Forum image
Re: Cap ID
« Reply #79 on: November 11, 2020, 03:27:31 pm »
What is the outer diameter of that cap can?

The can itself is about 35mm and the band/collar at the bottom is closer to 37mm

Offline mresistor

  • Global Moderator
  • Level 4
  • ******
  • Posts: 3216
  • resistance is futile
Hoffman Amps Forum image
Re: Cap ID
« Reply #80 on: November 12, 2020, 07:03:35 am »
You might have to open up the hole a bit for a JJ 40/20/20/20 cap can. At least in a couple areas where the can terminals locate. I'd also use heat shrink tubing to insulate the terminals after connection if they're in close proximity to the metal chassis. You can space the can up a tad off the chassis with that clamp too.  That is IF you are using the JJ.  :icon_biggrin: 


Offline txtune

  • Level 2
  • **
  • Posts: 202
  • Donny, you're out of your element!
Hoffman Amps Forum image
Re: Cap ID
« Reply #81 on: November 12, 2020, 05:21:09 pm »
Second, if you decide to use the JJ cap, note that it has four capacitor sections: 40uf, 20uf, 20uf, and 20uf, all at 500v, right?  You need three high-voltage caps, with the original being specified as 40uf 450v, 30uf 350v, 15uf 350v.  There is also a 50uf 25v cap specified on the schematic and parts list - that could be replaced with the Nichicon 47uf 100v mentioned above (from your kit).   

So my recommendation would be to use your new JJ cap in the following way to best meet the need: wire up two of the 20uf sections in parallel.  This will make your JJ cap have 40uf at 500v (to replace C52A, 40uf 450v on the schematic in the parts list), 20+20 = 40uf at 500v (to replace C52B, 30uf at 350v on the schematic in the parts list), and 20uf at 500v (to replace C52C, 15uf at 350v on the schematic in the parts list).  This will meet or exceed all of the specs of the original power supply filter caps in the can.  Finally, to replace C52D from the parts list, you can use that small Nichicon 47uf 100v, that came in your kit.  That can be handled separately; we can come back to it later.

Attached is the bottom of the old can, I pushed the tabs out from the center and was able to find the markings you were talking about. 

Then I cleaned up the chassis a bit, I am kind of limited to what I can do without taking the entire thing apart.

Offline Joel in Texas

  • Level 1
  • *
  • Posts: 47
  • I love Tube amps
Hoffman Amps Forum image
Re: Cap ID
« Reply #82 on: November 12, 2020, 05:41:08 pm »
Looks good txtune.  Congrats on getting it out.  When your JJ can comes, I think it will have letter-based labeling, instead of the little shapes you probably found as markers on the old can.

You asked whether you should replace the resistors, or re-attach them to the new caps in the JJ can you have coming.

That depends on a few things.  First, for reference, here again is the schematic:

http://www.audiophool.com/Schem_A/S-C_ASR-120_schem.gif

From your pics, the smaller ones that look like striped brown tubes are small-wattage (1/2 watt, I think) carbon composition resistors.  The one with red-red-red-silver is a 2.2k-ohm 1/2 watt resistor, and I think it corresponds to R60 on the schematic.  The two with yellow-purple-brown-silver are each 47-ohm 1/2 watt, corresponding to R61 and R62 on the schematic.  Carbon comp resistors are relatively delicate, compared to other types of resistor formats - they are more prone to damage from overheating, and more prone to simply break from jerking them around by the leads during installation or removal.

The three bigger ones that look like rectangular bricks of cement are higher-wattage cement power resistors.  They tend to be more durable physically, but they also tend to see a lot of power / heat from the circuit, so they can degrade over time regardless (definitely not always, but it happens).  For these, you have a 100-ohm at 10 watts (R58), a 2.2k-ohm at 5 watts (R59) and a 150-ohm at 10 watts (R63).

In all cases, it looks like their wire leads got clipped a bit during removal, as opposed to heating up the connections and working the leads out with pliers.  Both approaches are valid, but if you choose to clip the leads short rather than work the leads out of the connections to preserve the length, it means you might have to replace rather than re-use.  Alternatively, you can extend the shortened leads with new wire that is substantial enough to take the current.

Do you have a meter?  If yes, you can measure the resistance of each.  If they measure within 10%-20% of the specified resistance, they are probably OK from a circuit-functionality standpoint.  But there is still the question of whether the leads are now clipped too short to work with.

If you choose to buy replacements, see above for your parts list.  Remember you need to specify both the resistance (ohms) and the power handling (watts) when ordering.

 


Choose a link from the
Hoffman Amplifiers parts catalog
Mobile Device
Catalog Link
Yard Sale
Discontinued
Misc. Hardware
What's New Board Building
 Parts
Amp trim
Handles
Lamps
Diodes
Hoffman Turret
 Boards
Channel
Switching
Resistors Fender Eyelet
 Boards
Screws/Nuts
Washers
Jacks/Plugs
Connectors
Misc Eyelet
Boards
Tools
Capacitors Custom Boards
Tubes
Valves
Pots
Knobs
Fuses/Cords Chassis
Tube
Sockets
Switches Wire
Cable


Handy Links
Tube Amp Library
Tube Amp
Schematics library
Design a custom Eyelet or
Turret Board
DIY Layout Creator
File analyzer program
DIY Layout Creator
File library
Transformer Wiring
Diagrams
Hoffmanamps
Facebook page
Hoffman Amplifiers
Discount Program


password