Welcome To the Hoffman Amplifiers Forum

December 09, 2025, 10:25:11 pm
guest image
Welcome, Guest. Please login or register.
-User Name
-Password



Hoffman Amps Forum image Author Topic: Vox AC4 Question(s)  (Read 44948 times)

0 Members and 1 Guest are viewing this topic.

Offline 66Strat

  • Level 3
  • ***
  • Posts: 603
Hoffman Amps Forum image
Re: Vox AC4 Question(s)
« Reply #100 on: May 22, 2020, 10:54:08 am »
To be safe, why not move the 1K dropping resistor over between the 47Uf capacitor and the first 22Uf capacitor? The difference in overall filtration would be negligible and would satisfy the rectifier maximum capacitance restraint.
Regards,
JT

Offline dwinstonwood

  • Level 3
  • ***
  • Posts: 1218
  • I love Tube amps
Hoffman Amps Forum image
Re: Vox AC4 Question(s)
« Reply #101 on: May 22, 2020, 11:21:13 am »
Great minds think alike! Actually, I was considering two 500ohm's, but that's just one extra part that could fail down the road.
Thanks.

The last of my orders arrived today. I now have all of the parts except grill cloth for the cabinet. I'll deal with that later. I've been too busy with telework this week to get started, but tomorrow I'll begin putting this thing together.

Offline ChopSauce

  • Level 1
  • *
  • Posts: 19
  • I built it myself (and it shows!)
Hoffman Amps Forum image
Re: Vox AC4 Question(s)
« Reply #102 on: May 22, 2020, 12:00:52 pm »

Yes, I made the woodworking myself. I read http://www.geofex.com/Article_Folders/voxamp/voxcab.htm then decided to try double dowels. Afterwards I'm not sure that was that much worthy but I do wanted a TV front cab and there was no such thing readily available.

So you already ordered parts? One thing you can try, to improve filtering is soldering the two 22 uF caps in parallel. That would make for a slightly big 44uf cap but still it is manageable - for example (I did it) by gluing the second 22uF on the first and the second one for the B+, which could be a 33 and then a 10uF, to match the original schematic. Maybe?

Since you should be able to find the dimensions of the caps, it is fairly easy to prepare everything until some possibly last order?

It's up to you, but you should at least keep a place for a third cap on the board - even if you don't wire it at once.

NB: since I'm here, I feel like asking because the question might arise soon - if I can judge by you don't seem to refrain modding the schematic...

A common mod. to the AC4 is lowering the R8 resistor of the EF86 screen grid - see https://el34world.com/Forum/index.php?action=dlattach;topic=25921.0;attach=83322;image - to a few MOhms value, closer to the AC10 or AC15 ones.

I have been willing to do the maths as per Merlin Blencowe's http://www.valvewizard.co.uk/pentode.html insights but Merlin states that the screen current is fixed by the datasheet (that is construction?) and that the screen grid resistor should be set accordingly...

 So, what happens when the screen grid resistor departs (much) from the corresponding value :w2:

Offline 66Strat

  • Level 3
  • ***
  • Posts: 603
Hoffman Amps Forum image
Re: Vox AC4 Question(s)
« Reply #103 on: May 22, 2020, 12:40:56 pm »
Some suggestions:
  • Swap the positions of the 47Uf capacitor and the first 22Uf capacitor. Connect pin 3 of the EZ81 to the 47Uf capacitor. Connect the 47Uf capacitor to the 22Uf capacitor to the left with a 1K ohm resistor. This is the B+ supply for the EL84.
  • A 10K to 22K ohm resistor connects the 47UF capacitor to the 22 UF capacitor to the right. This becomes the EF86 B+ feed.
  • Split the filter grounds so that the filtration for the EL84 is grounded near the power transformer and filtration for the EF86 is located near the input.
  • Connect pin 7 of the EF86 to pin 2 and connect pin 2 directly to ground. I showed this as connecting to the input ground, but it could/(should?) have its own ground.

See attached.

Edited to delete duplicate verbiage
« Last Edit: May 22, 2020, 01:10:10 pm by 66Strat »
Regards,
JT

Offline ChopSauce

  • Level 1
  • *
  • Posts: 19
  • I built it myself (and it shows!)
Hoffman Amps Forum image
Re: Vox AC4 Question(s)
« Reply #104 on: May 22, 2020, 01:54:23 pm »

Splitting the grounds does make sense, but I don't understand the rationales for putting a 10 to 22k resistor between the first two caps - instead of the 1k from the original schematic?

Maybe the layout missing one filter cap (for the EF86) - if I'm not mistaking - is the reason for some misunderstanding between us?

Offline kagliostro

  • Level 5
  • *******
  • Posts: 7838
Hoffman Amps Forum image
Re: Vox AC4 Question(s)
« Reply #105 on: May 22, 2020, 03:06:28 pm »
About the added cap and the resistor

Post #82




--


if you connect the e-cap that feeds the preamp to the first cap node instead to the second node you lost smoothing effect


BTW  the original AC4 uses 2 x 32uF capacitors on the PS, why you lowered the value to 22uF ?


OK you added a 47uF but your interest is to increase the filtering to avoid humm, don't you think it will be better to add capacity without decrease it in the further node ?

Franco
« Last Edit: May 22, 2020, 03:45:01 pm by kagliostro »
The world is a nice place if there is health and there are friends

Offline dwinstonwood

  • Level 3
  • ***
  • Posts: 1218
  • I love Tube amps
Hoffman Amps Forum image
Re: Vox AC4 Question(s)
« Reply #106 on: May 22, 2020, 04:22:19 pm »
Thanks Franco. I'm not sure now why I switched to the 22's. I think I got that off of Sluckey's Dual-Lite schematic when he was helping me.  :dontknow:

I will build it with the parts I have and in the mean time, I can buy some more caps and resistors.

Offline ChopSauce

  • Level 1
  • *
  • Posts: 19
  • I built it myself (and it shows!)
Hoffman Amps Forum image
Re: Vox AC4 Question(s)
« Reply #107 on: May 22, 2020, 05:00:14 pm »

Don't worry. Building this with the parts you already have is what everyone is suggesting. Now it's up to you to choose between 66Strat suggestion for 47, 22 and 22uF, respectively or mine for 44, 33 and 10, which is closer to the original schematic but less usual even though stacking caps (the two 22uF in parallel side by side with the third 33) also shows on renowed amps.

Certainly the availabilities of your favourite amp shop will make the decision for you, but at least you have some choice.

Maybe you should print out the schematic and always keep it with you. That's what I did with my first build, at last.

Offline 66Strat

  • Level 3
  • ***
  • Posts: 603
Hoffman Amps Forum image
Re: Vox AC4 Question(s)
« Reply #108 on: May 22, 2020, 05:33:47 pm »

Splitting the grounds does make sense, but I don't understand the rationales for putting a 10 to 22k resistor between the first two caps - instead of the 1k from the original schematic?

Maybe the layout missing one filter cap (for the EF86) - if I'm not mistaking - is the reason for some misunderstanding between us?

The rationale is to provide two separate B+ nodes, one for the EL84, and one for the EF86. The EF86 draws about 1/10th the current of the EL84. This allows the use of a larger dropping resistor to better separate the B+ nodes.

About the added cap and the resistor

Post #82




--


if you connect the e-cap that feeds the preamp to the first cap node instead to the second node you lost smoothing effect


BTW  the original AC4 uses 2 x 32uF capacitors on the PS, why you lowered the value to 22uF ?


OK you added a 47uF but your interest is to increase the filtering to avoid humm, don't you think it will be better to add capacity without decrease it in the further node ?

Franco

I was rearranging the components that dwinstonwood selected. The 47uF filter capacitor at the input from the EZ81 provides the initial filtration for both EL84 and the EF86. I believe that the ripple at this point can be calculated as Vpp=I/(2 x C x F), (that's if I got the right formula).:laugh: I at this point is the combined current of both the EL84 and the EF86.

Both B+ nodes for the EL84 and the EF86 are filtered further by the 22 uF capacitors at each of these nodes.

See attached.

Edited for grammar and verbiage omissions.
« Last Edit: May 22, 2020, 06:49:38 pm by 66Strat »
Regards,
JT

Offline dwinstonwood

  • Level 3
  • ***
  • Posts: 1218
  • I love Tube amps
Hoffman Amps Forum image
Re: Vox AC4 Question(s)
« Reply #109 on: May 22, 2020, 07:16:39 pm »
Thanks everyone! I will have to take some time to sit down and digest the suggestions. My immediate response is that it's over my head. But, once I study what's going on it will make sense. I have to "walk" through schematics very slowly before they appear legible!

One thing I can do an acceptable job at is working on the chassis. I drilled it to death with a step bit and I've installed all of the hardware (except the power cord strain relief). I'll drill the mounting holes for the turret board after I populate it and decide the best location for it in the chassis. I will eventually mount the EF86 socket with rubber grommets; I understand it's a temperamental thing.

I really do appreciate all of the help and interest in this project. I feel like I've already learned a heck of a lot more than I would have building a "paint-by-number" kit.

Offline kagliostro

  • Level 5
  • *******
  • Posts: 7838
Hoffman Amps Forum image
Re: Vox AC4 Question(s)
« Reply #110 on: May 23, 2020, 01:11:16 am »
OK, this arrangement will bw similar to the VOX AC30 PS (each node is feed directly from the rectifier)



But this way you have less ripple smoothing (you don't benefit from previous filters like in many other amp PS arrangement)

To me the correct way to arrange your PS will be this



(EF86 filter ground can be connected to the ground of the input jack, remember this must be a not isolated one, it will be easy to verify if this is the better way or if your way will be better connecting it to the PT CT Ground Bolt with the other filter)

Franco


p.s.: Maybe (as you have a missing 12AX7 tube in the circuit and so a bit less consumption, you have to increase a bit the value of  1K resistor on the PS, or maybe both resistors of the PS has to be increased a bit; when you finished the amp verify that voltages are within + or - 10-20% of the project - schematic say 270V at EF86 node)

Franco
« Last Edit: May 23, 2020, 01:33:06 am by kagliostro »
The world is a nice place if there is health and there are friends

Offline ChopSauce

  • Level 1
  • *
  • Posts: 19
  • I built it myself (and it shows!)
Hoffman Amps Forum image
L'enfer est pavé de bonnes intentions
« Reply #111 on: May 23, 2020, 04:19:25 am »

Splitting the grounds does make sense, but I don't understand the rationales for putting a 10 to 22k resistor between the first two caps - instead of the 1k from the original schematic?

Maybe the layout missing one filter cap (for the EF86) - if I'm not mistaking - is the reason for some misunderstanding between us?

The rationale is to provide two separate B+ nodes, one for the EL84, and one for the EF86. The EF86 draws about 1/10th the current of the EL84. This allows the use of a larger dropping resistor to better separate the B+ nodes.

This is what the original schematic provides and I recommend that it is reproduced as closely as possible so I definitely think we're currently discussing off grounds - what I refered to as "some misunderstanding"...  :dontknow:

Not having the exact same components is not even a reason for not managing to adhere as closely as possible to the original schematic, according to my informations:

 - stacking resistors (example given: two 500R to reach a 1k value)  is no trouble at all for Mr Howard "Alexander" Dumble, in the same way as stacking caps was no trouble for Mr Ken Fischer so I definitely don't see the reason for all these deviations...

Even the kind suggestion to increase the value of the first resistor, due to the missing 12AX7 is based upon the assumption that the power transformer is the same, which is unlikely.

Anybody does like he wants. For my own, I started after dwinstonwood and my build is already finished - but the two 100R resistors I have been waiting for over two weeks now. I just sticked to the original schematic (and to gutshots of the real thing.)

For my first build, I was full of doubt and managed to follow kind advices from a lot of people at the same time. A few years latter I have revised the ciruit to be closer to the standards.

So enjoy the build and then, it will be time for mods or any kind of experiments, possibly...  :occasion14:
« Last Edit: May 23, 2020, 04:26:18 am by ChopSauce »

Offline dwinstonwood

  • Level 3
  • ***
  • Posts: 1218
  • I love Tube amps
Hoffman Amps Forum image
Re: Vox AC4 Question(s)
« Reply #112 on: May 23, 2020, 08:30:26 am »
OK, thanks everyone.

So, here's what I'm going to do... for the initial startup and testing I'm going to use what I have: EZ81 > 47u > 1KR > 22u > EF86 and OPT, basically following the wiring of the schematic.

F&T seems to make 30u's, I'm having trouble finding 32u axial caps. Unless someone knows of a source I'll go with the 30u's (my other caps are F&T). Then, if it's just too noisy I will rewire the split filtering setup using two the grounding points.

On the mechanical front, the chassis is a good fit in the old Fender Frontman cabinet. I shifted the chassis over to the right so that there's as much room between the PT and the speaker frame as possible to allow plenty of clearance for different speakers.

Once I add a custom faceplate and some decent grill cloth it will not look as ugly as it does now. :laugh:

Offline kagliostro

  • Level 5
  • *******
  • Posts: 7838
Hoffman Amps Forum image
Re: Vox AC4 Question(s)
« Reply #113 on: May 23, 2020, 11:37:09 am »
@ ChopSauce

May be I don't understand exactly what you are saying, due to translation

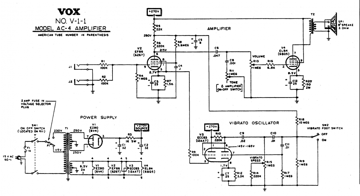
The reference schematic used for this build is this



and it is derived from this




he original PS shown uses two capacitors (32uF) + one resistor (1K - 5W)


there is only one node that is connected to the circuit, as you can see, B+ is derived from the +270V point and feeds the whole circuit, the two 12AX7 tubes and the EL84 tube


no distinction on B+ node on this version of the AC4 schematic, for the preamp tube and the power tube only one source

--

The use of an added e-capacitor (with resistor to form an add on filter node) is often seen in amps like champ 5F1 that has the tendency to humm a bit more than what we would like

--

The use of a separated ground at the input jack is "good practice" applied in many amps; I told to use it and if on trouble, the preamp ground can easily be connect to the power tube amp ground (at the CT Bolt on chassis), to verify if this give on this circuit/layout a better performance

--

I didn't told the value of resistor/resistors on PS must be increased, I told maybe, NOT it must (read what I've write on previously post), according to voltages within + or - 10-20% on the circuit (that are fine); of course, the closer to what is write on the schematic, the better

--

@ dwinstonwood

About 30uF or 32uF e-cap values ............. use what you can easily find with the nearest values, remember that e-caps that are NEW can have a tollerance till + or - 40% of the value with which they are labeled (some e-cap also arrive to have a 50% tollerance)

Franco
« Last Edit: May 23, 2020, 11:43:33 am by kagliostro »
The world is a nice place if there is health and there are friends

Offline dwinstonwood

  • Level 3
  • ***
  • Posts: 1218
  • I love Tube amps
Hoffman Amps Forum image
Re: Vox AC4 Question(s)
« Reply #114 on: May 23, 2020, 01:04:45 pm »
About 30uF or 32uF e-cap values ............. use what you can easily find with the nearest values, remember that e-caps that are NEW can have a tollerance till + or - 40% of the value with which they are labeled (some e-cap also arrive to have a 50% tollerance)

Franco

Thanks. Is there a real advantage to using two 32u caps vs. one 47u and one 22u cap? With the manufacturing tolerances would the 5u difference even matter?

Offline kagliostro

  • Level 5
  • *******
  • Posts: 7838
Hoffman Amps Forum image
Re: Vox AC4 Question(s)
« Reply #115 on: May 23, 2020, 03:07:47 pm »
Quote
Is there a real advantage to using two 32u caps vs. one 47u and one 22u cap?

Depends on how the circuit is arranged

The principal difference I can see, is that your tube rectifier will be a bit less stressed using a 32uF cap as first filter cap

however 47uF is within the EZ80 spec (50uF)

http://tdsl.duncanamps.com/pdf/ez80.pdf

I'm not a simulation program fan, however I think you can play a bit with Duncan PSU designer and see what will happen

http://www.duncanamps.com/psud2/

Quote
With the manufacturing tolerances would the 5u difference even matter?

No

Franco
« Last Edit: May 23, 2020, 03:10:26 pm by kagliostro »
The world is a nice place if there is health and there are friends

Offline 66Strat

  • Level 3
  • ***
  • Posts: 603
Hoffman Amps Forum image
Re: Vox AC4 Question(s)
« Reply #116 on: May 23, 2020, 03:58:50 pm »
There is only a few mv difference between any of the configurations. See attached.

I backed into the EZ81 supply voltage based upon an estimated 57ma total current draw of the AC4 circuit including the tremolo (54ma for the El84 + 1ma for the EF86 + 2ma for 2 AX7 triodes). The 57 ma current draw across the 1K resistor results in a 57 volt drop. Adding the 57 volts to the filtered 270 volts indicated in the schematic equals the estimated supply voltage of 327 volts.

I then calculated voltage drop and ripple based upon the current of each tube in the circuit without the tremolo. VPP at the EZ81 is calculated as VPP = I/(2 x f x C).

I used the RC Ripple Attenuation calculator at Ambooks. com to calculate the attenuation in dbs of the RC filters.
https://www.ampbooks.com/mobile/amplifier-calculators/RC-ripple-filter/calculator/

I then used db to dbV calculator at Ambooks.com to convert dbs to volts.
https://www.ampbooks.com/mobile/amplifier-calculators/dB/calculator/

Regards,
JT

Offline PRR

  • Level 5
  • *******
  • Posts: 17082
  • Maine USA
Hoffman Amps Forum image
Re: Vox AC4 Question(s)
« Reply #117 on: May 23, 2020, 04:28:45 pm »
and it is derived from this

So why is an important filter cap left out of the derived circuit??

Offline 66Strat

  • Level 3
  • ***
  • Posts: 603
Hoffman Amps Forum image
Re: Vox AC4 Question(s)
« Reply #118 on: May 23, 2020, 04:39:30 pm »
I missed it too. :embarrassed: :laugh:

Regards,
JT

Offline kagliostro

  • Level 5
  • *******
  • Posts: 7838
Hoffman Amps Forum image
Re: Vox AC4 Question(s)
« Reply #119 on: May 23, 2020, 05:02:33 pm »
Quote
So why is an important filter cap left out of the derived circuit??

 :laugh: :laugh:

Seems that the PS is to be updated

--

Someone gived the advice but seems that no one payed attention (or, at least I didn't  :icon_biggrin: )

Quote
Secondly, your schematic appears to lack filtering. In my archives, the original schematic shows two 33uF then a 8(10) uF capacitor and the EF86 is NOT connected to the B+, but to some C+ sharing the HT node of the third cap.

Franco
« Last Edit: May 23, 2020, 05:07:45 pm by kagliostro »
The world is a nice place if there is health and there are friends

Offline dwinstonwood

  • Level 3
  • ***
  • Posts: 1218
  • I love Tube amps
Hoffman Amps Forum image
Re: Vox AC4 Question(s)
« Reply #120 on: May 23, 2020, 06:02:44 pm »
Wow...

So here is the "original" schematic. The only difference is the 47u and 22u instead of two 32u filter caps.

Offline dwinstonwood

  • Level 3
  • ***
  • Posts: 1218
  • I love Tube amps
Hoffman Amps Forum image
Re: Vox AC4 Question(s)
« Reply #121 on: May 23, 2020, 06:15:59 pm »
This also gives me voltages in LTSpice similar to those shown on the original schematic: 264V B+ and 205V plate. The schematic shows 270V B+ and 215v plate. This slight difference is probably due to my EZ81 model, etc.

Offline shooter

  • Level 5
  • *******
  • Posts: 11182
  • Karma Loves haters
Hoffman Amps Forum image
Re: Vox AC4 Question(s)
« Reply #122 on: May 23, 2020, 06:59:05 pm »
I just caught up n see I'm 2 blame  :think1:
when I cut up the schematic in post 2, I took too much tremolo out  :BangHead:

watch the watchers  :icon_biggrin:
Went Class C for efficiency

Offline 66Strat

  • Level 3
  • ***
  • Posts: 603
Hoffman Amps Forum image
Re: Vox AC4 Question(s)
« Reply #123 on: May 23, 2020, 07:35:11 pm »
I chalk it up to target fixation.

I was focused on the two 32uF capacitors in the power supply and missed the 8uF cap.
Regards,
JT

Offline dwinstonwood

  • Level 3
  • ***
  • Posts: 1218
  • I love Tube amps
Hoffman Amps Forum image
Re: Vox AC4 Question(s)
« Reply #124 on: May 23, 2020, 08:18:53 pm »
No problem guys! I'm learning from all of this. I'm just glad I didn't solder every up today like I had planned to!

OK, I tried to redraw my layout to accommodate the parts in the original schematic: the 22k resistor and the 8uf electrolytic.

I'm not sure if the 8uf cap - the one that was missing - is wired correctly. I tried to follow the schematic, maybe too literally.

Please scrutinize...

Offline sluckey

  • Level 5
  • *******
  • Posts: 5075
    • Sluckey Amps
Hoffman Amps Forum image
Re: Vox AC4 Question(s)
« Reply #125 on: May 23, 2020, 09:44:16 pm »
Quote
I'm not sure if the 8uf cap - the one that was missing - is wired correctly.
It's not.
A schematic, layout, and hi-rez pics are very useful for troubleshooting your amp. Don't wait to be asked. JUST DO IT!

Offline dwinstonwood

  • Level 3
  • ***
  • Posts: 1218
  • I love Tube amps
Hoffman Amps Forum image
Re: Vox AC4 Question(s)
« Reply #126 on: May 23, 2020, 10:49:37 pm »
Maybe this is closer? :dontknow:

At this point my options are to buy some turrets, re-drill my board and try to install them, or just order a new board. Hard to believe a single ended 3-tube amp with two knobs would end up being this complicated. But, I have to much invested to not finish it.

David

Offline sluckey

  • Level 5
  • *******
  • Posts: 5075
    • Sluckey Amps
Hoffman Amps Forum image
Re: Vox AC4 Question(s)
« Reply #127 on: May 23, 2020, 10:56:20 pm »
 :thumbsup:
A schematic, layout, and hi-rez pics are very useful for troubleshooting your amp. Don't wait to be asked. JUST DO IT!

Offline DummyLoad

  • SMG
  • Level 5
  • *****
  • Posts: 5799
Hoffman Amps Forum image
Re: Vox AC4 Question(s)
« Reply #128 on: May 23, 2020, 11:20:48 pm »
Maybe this is closer? :dontknow:

At this point my options are to buy some turrets, re-drill my board and try to install them, or just order a new board. Hard to believe a single ended 3-tube amp with two knobs would end up being this complicated. But, I have to much invested to not finish it.

David


except make use of a 100K for 33K shown that connects to EF86 pin 9 - you'll want the 100K for the pentode, 33K is fine for triode, however pentode wants larger grid stopper to block RF.


--pete

Offline DummyLoad

  • SMG
  • Level 5
  • *****
  • Posts: 5799
Hoffman Amps Forum image
Re: Vox AC4 Question(s)
« Reply #129 on: May 23, 2020, 11:34:37 pm »
...

--pete

Offline tubeswell

  • Level 4
  • *****
  • Posts: 4388
  • He who dies with the most tubes... wins
Hoffman Amps Forum image
Re: Vox AC4 Question(s)
« Reply #130 on: May 23, 2020, 11:49:43 pm »
Don't forget the pre-amp filter cap
A bus stops at a bus station. A train stops at a train station. On my desk, I have a work station.

Offline dwinstonwood

  • Level 3
  • ***
  • Posts: 1218
  • I love Tube amps
Hoffman Amps Forum image
Re: Vox AC4 Question(s)
« Reply #131 on: May 24, 2020, 12:24:15 am »
Thanks sluckey, I take the thumbs up to mean it’s right.

Pete, thanks, I’ll use a 100k. Thanks for fixing the heater wires. Another leftover from the layout I used as a template.

Offline dwinstonwood

  • Level 3
  • ***
  • Posts: 1218
  • I love Tube amps
Hoffman Amps Forum image
Re: Vox AC4 Question(s)
« Reply #132 on: May 24, 2020, 12:35:59 am »
Don't forget the pre-amp filter cap

The one I have circled has the lowest VPP ripple for the EF86. I assume this is the best one to use?

Thanks 66Strat for crunching those number!

Offline kagliostro

  • Level 5
  • *******
  • Posts: 7838
Hoffman Amps Forum image
Re: Vox AC4 Question(s)
« Reply #133 on: May 24, 2020, 03:36:42 am »
Quote
Don't forget the pre-amp filter cap

Looking to the original schematic, this is what I see



(assignation to ground are supposed, other things are as per schematic)




--


May be you can re arrange the use of the turrets for the added filter node to place the 8uF, renouncing to place the 8uF cap near the EF86, this way you can use the board you have



Franco
« Last Edit: May 24, 2020, 04:24:26 am by kagliostro »
The world is a nice place if there is health and there are friends

Offline 66Strat

  • Level 3
  • ***
  • Posts: 603
Hoffman Amps Forum image
Re: Vox AC4 Question(s)
« Reply #134 on: May 24, 2020, 05:27:54 am »
Maybe this is closer? :dontknow:

At this point my options are to buy some turrets, re-drill my board and try to install them, or just order a new board. Hard to believe a single ended 3-tube amp with two knobs would end up being this complicated. But, I have to much invested to not finish it.

David

What does your existing board look like? What filter caps do you have in hand? My thought is that rather than buying more parts, and re-drilling or buying a new board, it would be more cost effective to move around a few board connector wires. I hate to spend money when it's not necessary.
Regards,
JT

Offline dwinstonwood

  • Level 3
  • ***
  • Posts: 1218
  • I love Tube amps
Hoffman Amps Forum image
Re: Vox AC4 Question(s)
« Reply #135 on: May 24, 2020, 09:33:38 am »
Franko, your latest post (Reply #133) would allow me to use the board as it is without turret modifications. Thanks!

What I still have is what I'll call "Conceptual Blindness." I can follow a schematic in the literal sense - the way it was actually drafted, and that's what I drew up in my last layout (Reply #126): the schematic (graphic/abstract) order of the parts.

But... the big step with electronics - a skill that all of you grasped long ago and now seems obvious - is getting to the level where a graphic arrangement of components makes sense as a functioning circuit. This isn't immediately apparent to someone new to electronics, like me.

By studying kagliostro's layout I can see that "electronically" it does what my last layout does, but in a much more logical or efficient (conceptually accurate) way.

In both layouts voltage leaves the node after the 1K resistor and the second 30uf filter cap and passes through the 22k resistor. From this point it encounters the 8uf filter cap. And, from there the voltages branch off to pins 1 and 6 of the EF86 via the 5.6Meg and 220K resistors, respectively.

Sorry for all of that verbiage! Writing it out helps me see it better.

The first tube amp that I built, a few months ago, is based on a PCB. The only wiring involved was hooking up the tx's, inputs and outputs. It didn't push me to learn too much about circuits (other than selecting the best cathode resistors for proper plate dissipation). With a lot of luck and great care, it worked as designed from the first startup. So, I might have gotten a false sense of confidence from that project. I attached a photo of it.

The good news is that I think we're close now to the best layout.

66Strat, I've already ordered more parts. So, I'll just wait a few more days for them to arrive. What I can do now, while I'm waiting, is wire up the chassis hardware: tube sockets, pots, power cord, etc.

Thanks everyone!
David



Offline kagliostro

  • Level 5
  • *******
  • Posts: 7838
Hoffman Amps Forum image
Re: Vox AC4 Question(s)
« Reply #136 on: May 24, 2020, 02:16:47 pm »
Quote
By studying kagliostro's layout I can see that "electronically" it does what my last layout does, but in a much more logical or efficient (conceptually accurate) way.

Ahem ... really ... that isn't my layout, it is 66Strat Layout suggestion (Thanks to 66Strat for sharing)

I only rearranged the PS a bit according to the original schematic

--

Quote
By studying kagliostro's layout I can see that "electronically" it does what my last layout does, but in a much more logical or efficient (conceptually accurate) way.

Well .... no, the best practice will be to have the e-cap that feeds a node as close as possible to the node, in many amp this is disattended and in your case is a way to use the existing board

(Oh, forgot, consider that the layout that show the 8uF placed near the tube, show a very small one, may be you can find one bigger and be in trouble, remember this in your next work)

--

If I can suggest

Don't connect the yellow wires to the turrets (one is from the pot wiper to pin #2, via the 6.8K resistor and the other is from the Tip of the input jack to pin #9, via the 33K resistor), go from the wiper and the Tip connection directly to the resistors (good practice is to cover almost completely the resistor and junction wire/resistor with shrink pipe to enforce and protect/insulate the junction)

--

If you want to read something of interesting about ground and e-cap placement

http://www.valvewizard.co.uk/Grounding.pdf

--

BTW, seems you have a comfortable size chassis ..... have you enough space to place this Board in a way that allow you to add one other small one with the vibrato circuit in the future if you decide to add it ?

Franco
« Last Edit: May 24, 2020, 02:26:14 pm by kagliostro »
The world is a nice place if there is health and there are friends

Offline dwinstonwood

  • Level 3
  • ***
  • Posts: 1218
  • I love Tube amps
Hoffman Amps Forum image
Re: Vox AC4 Question(s)
« Reply #137 on: May 24, 2020, 04:08:35 pm »
Thanks, and thanks to 66Strat, too. I've lost track of everyone's contributions.

Also, in previous layouts I forgot to show the PT center tap! I've added it to the one attached.

For signal wire I'm using this: https://www.tubedepot.com/products/mogami-w2330-interconnect-wire
I'll only connect/ground one end of the shielding.

By not using the turrets for the yellow wires that frees up two sets of turrets. I can use these for the cathode resistors. If I need to play with those resistor values it will be easier to swap them that way.

It would be tight fitting another turret board in for the vibrato. It could be done with tag strips, I guess.

OK, here's layout #641:
« Last Edit: May 24, 2020, 07:54:50 pm by dwinstonwood »

Offline kagliostro

  • Level 5
  • *******
  • Posts: 7838
Hoffman Amps Forum image
Re: Vox AC4 Question(s)
« Reply #138 on: May 24, 2020, 04:46:24 pm »
The ground of the cathode resistor and bypass resistor of the power tube (EL84) is not connected correctly, move the connection to the 30uF cap (must not be connected to the 8uF cap) (OK, this has been changed and now the layout respects the intention to have a separate ground connection for the preamplifier)

The Heater CT can be connected to the EL84 cathode (it was good practice on some old amps, to have the benefit of a DC elevated Heater CT)

About the board for the tremolo ... we will discuss one other time, but to shrink the relative layout is not impossible

Franco
« Last Edit: May 25, 2020, 02:54:03 am by kagliostro »
The world is a nice place if there is health and there are friends

Offline dwinstonwood

  • Level 3
  • ***
  • Posts: 1218
  • I love Tube amps
Hoffman Amps Forum image
Re: Vox AC4 Question(s)
« Reply #139 on: May 24, 2020, 07:56:29 pm »
Fixed image in my last post.

Offline kagliostro

  • Level 5
  • *******
  • Posts: 7838
Hoffman Amps Forum image
Re: Vox AC4 Question(s)
« Reply #140 on: May 25, 2020, 02:48:02 am »
If you encounter Humm problem, here a variant to be tried (two, but electrically are the same thing)






Of course also an increase to 47uF of the first filter cap can be applied

Franco

« Last Edit: May 25, 2020, 02:50:27 am by kagliostro »
The world is a nice place if there is health and there are friends

Offline dwinstonwood

  • Level 3
  • ***
  • Posts: 1218
  • I love Tube amps
Hoffman Amps Forum image
Re: Vox AC4 Question(s)
« Reply #141 on: May 25, 2020, 10:09:00 am »
A mid-60's example (looks like new caps):
« Last Edit: May 25, 2020, 12:30:19 pm by dwinstonwood »

Offline dwinstonwood

  • Level 3
  • ***
  • Posts: 1218
  • I love Tube amps
Hoffman Amps Forum image
Re: Vox AC4 Question(s)
« Reply #142 on: May 29, 2020, 06:48:03 pm »
I've started wiring the chassis. I still need to wire the input jack and pots with shielded wire. I'll try to get that done tomorrow.

I have a question, though. I'm measuring 0.4 Ohms from the speaker jack tip to ground. Is this because a circuit is being completed through the OPT secondary wires? I'm sure I have the speaker jack wired correctly. I'm guessing this is normal.

Thanks,
David

Offline sluckey

  • Level 5
  • *******
  • Posts: 5075
    • Sluckey Amps
Hoffman Amps Forum image
Re: Vox AC4 Question(s)
« Reply #143 on: May 29, 2020, 07:21:44 pm »
I'm measuring 0.4 Ohms from the speaker jack tip to ground. Is this because a circuit is being completed through the OPT secondary wires?
yes. All good.
A schematic, layout, and hi-rez pics are very useful for troubleshooting your amp. Don't wait to be asked. JUST DO IT!

Offline PRR

  • Level 5
  • *******
  • Posts: 17082
  • Maine USA
Hoffman Amps Forum image
Re: Vox AC4 Question(s)
« Reply #144 on: May 29, 2020, 08:35:26 pm »
> completed through the OPT secondary

Ideally the DC resistance of an audio winding is dead zero.

Ideal transformers are never in stock. We accept DC resistance of 5%-10% of the intended load resistance.

Offline dwinstonwood

  • Level 3
  • ***
  • Posts: 1218
  • I love Tube amps
Hoffman Amps Forum image
Re: Vox AC4 Question(s)
« Reply #145 on: May 29, 2020, 08:52:09 pm »
Thanks sluckey.

Thanks PRR, 5% of 8 Ohms is...
0.4 Ohms. Cool.

Offline dwinstonwood

  • Level 3
  • ***
  • Posts: 1218
  • I love Tube amps
Hoffman Amps Forum image
Re: Vox AC4 Question(s)
« Reply #146 on: May 30, 2020, 10:43:09 am »
I've been reading up on grid stopper and grid leak resistors. I have a basic understanding of what they do and why they're used.

My question is: should my EF86 100K grid resistor go straight from pin 9 to ground, or can it be in series with the 1M resistor and be grounded at the input jack as seen in my current layout?

Looking at Hoffman's 5F2A layout, it looks similar to what's in my layout. There's a 33K grid resistor attached to pin 2 of the 12ax7 and a wire that runs to the input jack where the 1M resistor connects to ground.

Thanks,
David

Offline DummyLoad

  • SMG
  • Level 5
  • *****
  • Posts: 5799
Hoffman Amps Forum image
Re: Vox AC4 Question(s)
« Reply #147 on: May 30, 2020, 11:10:24 am »


grid stopper - in series of input signal to grid (your 100K) placement is usually between the grid and grid leak resistor.
grid leak - grid to ground or negative voltage reference (your 1M).

--pete

Offline dwinstonwood

  • Level 3
  • ***
  • Posts: 1218
  • I love Tube amps
Hoffman Amps Forum image
Re: Vox AC4 Question(s)
« Reply #148 on: May 30, 2020, 12:09:58 pm »
Thanks Pete!

I think this is way I originally had it.  :w2:

Here, the 100K grid stopper is connected directly to pin 9; the 1M grid leak is connected to ground via the input jack.

Offline dwinstonwood

  • Level 3
  • ***
  • Posts: 1218
  • I love Tube amps
Hoffman Amps Forum image
Re: Vox AC4 Question(s)
« Reply #149 on: May 30, 2020, 12:13:54 pm »
What's confusing me is the original schematic that "seems" to have the resistors the other way around. :w2:

 


Choose a link from the
Hoffman Amplifiers parts catalog
Mobile Device
Catalog Link
Yard Sale
Discontinued
Misc. Hardware
What's New Board Building
 Parts
Amp trim
Handles
Lamps
Diodes
Hoffman Turret
 Boards
Channel
Switching
Resistors Fender Eyelet
 Boards
Screws/Nuts
Washers
Jacks/Plugs
Connectors
Misc Eyelet
Boards
Tools
Capacitors Custom Boards
Tubes
Valves
Pots
Knobs
Fuses/Cords Chassis
Tube
Sockets
Switches Wire
Cable


Handy Links
Tube Amp Library
Tube Amp
Schematics library
Design a custom Eyelet or
Turret Board
DIY Layout Creator
File analyzer program
DIY Layout Creator
File library
Transformer Wiring
Diagrams
Hoffmanamps
Facebook page
Hoffman Amplifiers
Discount Program